ГОСТ Р 70412-2022 Изделия кондитерские. Руководящие указания по установлению и подтверждению сроков годности
ГОСТ Р
Скачать ГОСТ в PDF или DOC бесплатно
Основная информация
Обозначение:
ГОСТ Р 70412-2022
Статус:
Действует
Тип:
ГОСТ Р
Название русское:
Изделия кондитерские. Руководящие указания по установлению и подтверждению сроков годности
Название английское:
Сonfectionery. Guidelines for setting and confirming expiration dates
Даты и сроки
Дата издания:
11-03-22
Дата введения в действие:
01-01-23
Дата завершения срока действия:
-
Применение и описание
Область и условия применения:
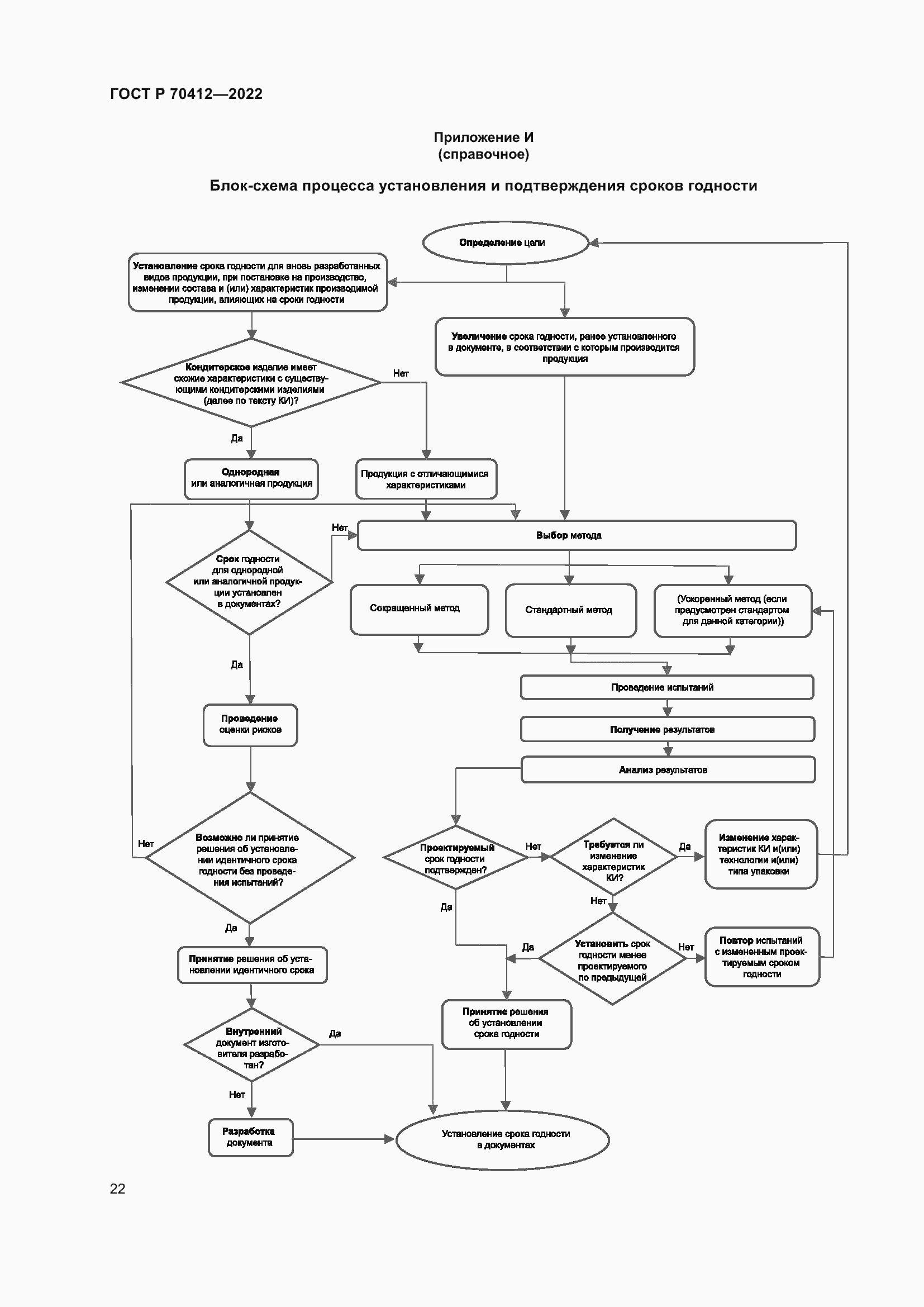
Настоящий стандарт устанавливает порядок подтверждения (обоснования) сроков годности кондитерских изделий стандартным (нормальные испытания), ускоренным и сокращенным методами с целью установления изготовителем сроков годности кондитерских изделий. Настоящий стандарт не распространяется на специализированную продукцию, в том числе на продукцию для детского питания
Связи и замены
Заменяющий:
-
Описание стандарта
ГОСТ Р 70412-2022 Изделия кондитерские. Руководящие указания по установлению и подтверждению сроков годности
Страницы стандарта



























