ГОСТ Р ИСО 11843-7-2014 Статистические методы. Способность обнаружения. Часть 7. Методы оценки с учетом фонового шума
ГОСТ Р ИСО
Скачать ГОСТ в PDF или DOC бесплатно
Основная информация
Обозначение:
ГОСТ Р ИСО 11843-7-2014
Статус:
Заменен
Тип:
ГОСТ Р ИСО
Название русское:
Статистические методы. Способность обнаружения. Часть 7. Методы оценки с учетом фонового шума
Название английское:
Statistical methods. Capability of detection. Part 7. Methods of an estimation taking into account background noise
Даты и сроки
Дата издания:
11-29-19
Дата введения в действие:
12-01-15
Дата завершения срока действия:
06-01-21
Применение и описание
Область и условия применения:
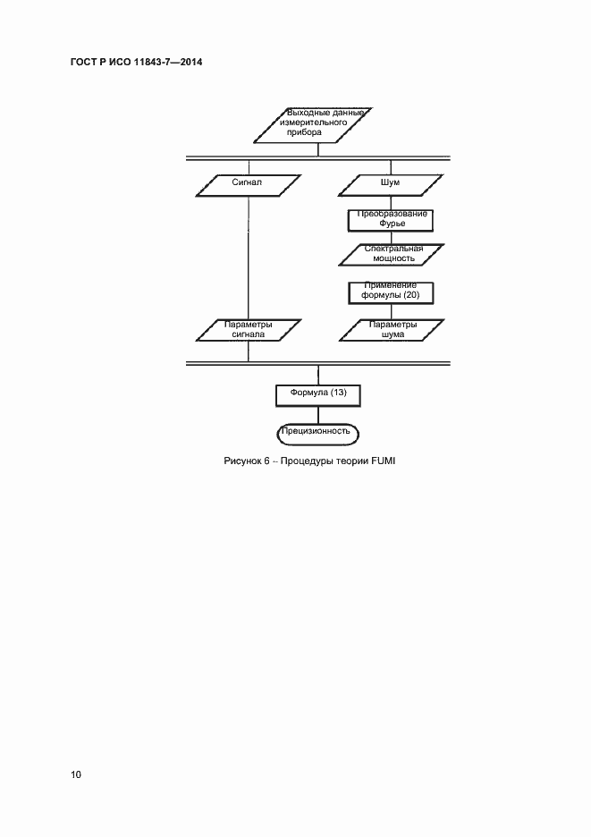
В настоящем стандарте установлены методы оценки минимального обнаруживаемого значения в случае, когда фоновый шум является преобладающим источником неопределенности измерений. Минимальное обнаруживаемое значение может быть математически выведено на основе стохастических характеристик фонового шума. В стандарте установлены основные методы: - определения стохастических свойств фонового шума; - использования стохастических свойств фонового шума для оценки стандартного отклонения (SD) или коэффициента вариации (CV) переменной отклика; - вычисления минимального обнаруживаемого значения на основе SD или CV
Связи и замены
Заменяющий:
ГОСТ Р ИСО 11843-7-2020
Описание стандарта
ГОСТ Р ИСО 11843-7-2014 Статистические методы. Способность обнаружения. Часть 7. Методы оценки с учетом фонового шума
Страницы стандарта


















