ГОСТ Р ИСО 7870-4-2013 Статистические методы. Контрольные карты. Часть 4. Карты кумулятивных сумм
ГОСТ Р ИСО
Скачать ГОСТ в PDF или DOC бесплатно
Основная информация
Обозначение:
ГОСТ Р ИСО 7870-4-2013
Статус:
Заменен
Тип:
ГОСТ Р ИСО
Название русское:
Статистические методы. Контрольные карты. Часть 4. Карты кумулятивных сумм
Название английское:
Statistical methods. Control charts. Part 4. Cumulative sum charts
Даты и сроки
Дата издания:
04-28-20
Дата введения в действие:
12-01-14
Дата завершения срока действия:
03-01-24
Применение и описание
Область и условия применения:
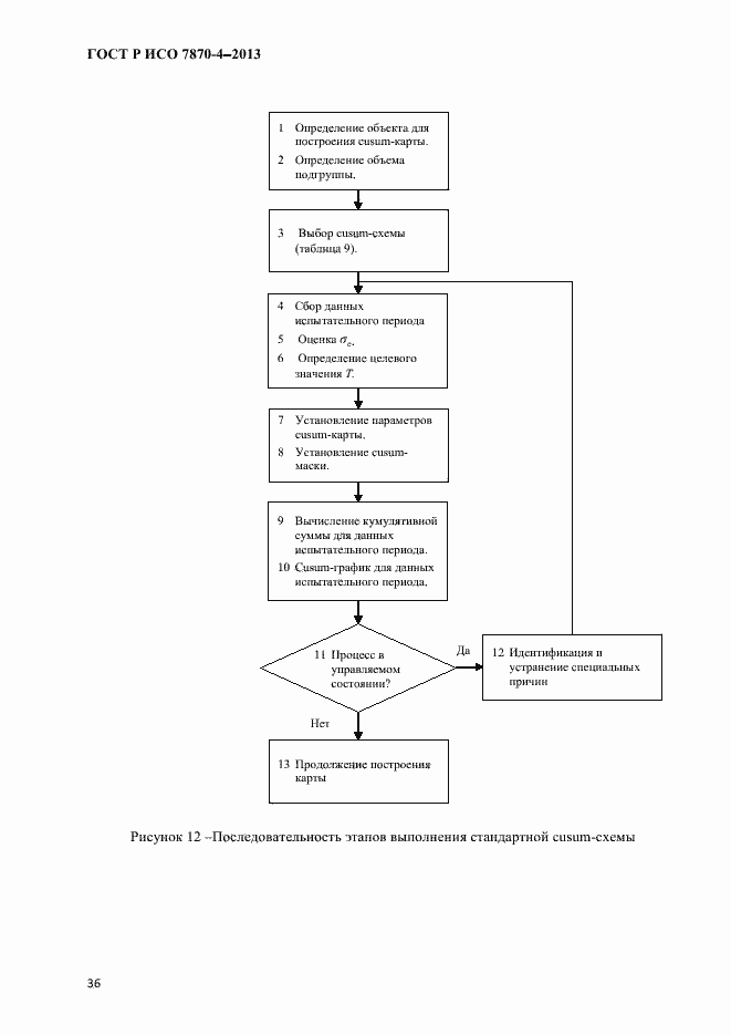
В настоящем стандарте установлены статистические процедуры определения кумулятивной суммы (cusum) для процесса и контроля качества с использованием количественных данных. В стандарте установлены общие методы принятия решений, использующие кумулятивную сумму (cusum) для мониторинга, контроля, управления и ретроспективного анализа
Связи и замены
Заменяющий:
ГОСТ Р ИСО 7870-4-2023
Взамен:
ГОСТ Р 50779.45-2002
Описание стандарта
ГОСТ Р ИСО 7870-4-2013 Статистические методы. Контрольные карты. Часть 4. Карты кумулятивных сумм
Страницы стандарта











































































