ГОСТ 33182-2014 Промышленность мясная. Порядок разработки системы ХАССП на предприятиях мясной промышленности
ГОСТ
Скачать ГОСТ в PDF или DOC бесплатно
Основная информация
Обозначение:
ГОСТ 33182-2014
Статус:
Действует
Тип:
ГОСТ
Название русское:
Промышленность мясная. Порядок разработки системы ХАССП на предприятиях мясной промышленности
Название английское:
Meat industry. Order of development of HACCP system for meat industry
Даты и сроки
Дата регистрации:
12-05-14
Дата издания:
12-09-19
Дата введения в действие:
07-01-16
Дата завершения срока действия:
-
Применение и описание
Область и условия применения:
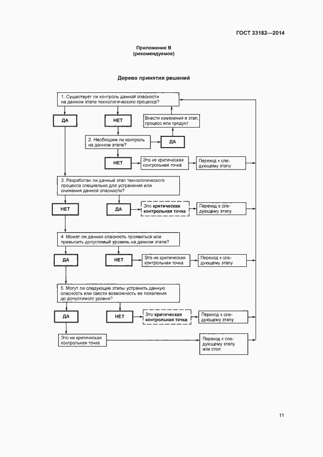
Настоящий стандарт устанавливает порядок разработки системы ХАССП, обеспечивающей безопасность пищевой продукции, на предприятиях мясной и птицеперерабатывающей промышленности
Связи и замены
Заменяющий:
-
Описание стандарта
ГОСТ 33182-2014 Промышленность мясная. Порядок разработки системы ХАССП на предприятиях мясной промышленности
Страницы стандарта















