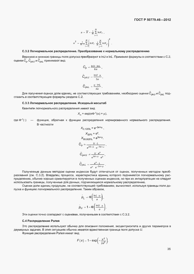
ГОСТ Р 50779.46-2012 Статистические методы. Управление процессами. Часть 4. Оценка показателей воспроизводимости и пригодности процесса
ГОСТ Р
Скачать ГОСТ в PDF или DOC бесплатно
Основная информация
Обозначение:
ГОСТ Р 50779.46-2012
Статус:
Заменен
Тип:
ГОСТ Р
Название русское:
Статистические методы. Управление процессами. Часть 4. Оценка показателей воспроизводимости и пригодности процесса
Название английское:
Statistical methods. Process management. Part 4. Process capability and perfomence estimation
Даты и сроки
Дата издания:
09-29-20
Дата введения в действие:
12-01-13
Дата завершения срока действия:
01-01-22
Применение и описание
Область и условия применения:
В настоящем стандарте установлены наиболее применимые показатели воспроизводимости и пригодности процесса, а так же методы оценки индексов воспроизводимости и пригодности в случае нормального, логнормального и других распределений наблюдаемой характеристики
Связи и замены
Заменяющий:
ГОСТ Р ИСО 22514-4-2021
Описание стандарта
ГОСТ Р 50779.46-2012 Статистические методы. Управление процессами. Часть 4. Оценка показателей воспроизводимости и пригодности процесса
Страницы стандарта













































