ГОСТ Р ИСО 7870-2-2015 Статистические методы. Контрольные карты. Часть 2. Контрольные карты Шухарта
ГОСТ Р ИСО
Скачать ГОСТ в PDF или DOC бесплатно
Основная информация
Обозначение:
ГОСТ Р ИСО 7870-2-2015
Статус:
Действует
Тип:
ГОСТ Р ИСО
Название русское:
Статистические методы. Контрольные карты. Часть 2. Контрольные карты Шухарта
Название английское:
Statistical methods. Control charts. Part 2. Shewhart control charts
Даты и сроки
Дата издания:
03-28-19
Дата введения в действие:
12-01-16
Дата завершения срока действия:
-
Применение и описание
Область и условия применения:
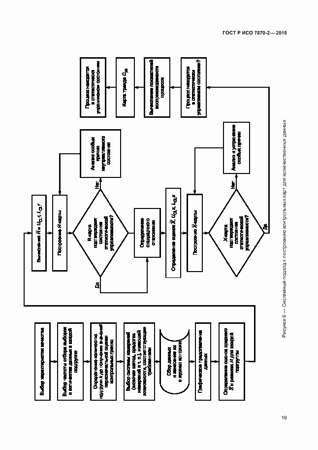
В настоящем стандарте установлены основные положения по применению и интерпретации контрольных карт Шухарта и соответствующих методов статистического управления процессами. В настоящем стандарте рассмотрены только контрольные карты Шухарта
Связи и замены
Заменяющий:
-
Взамен:
ГОСТ Р 50779.42-99
Описание стандарта
ГОСТ Р ИСО 7870-2-2015 Статистические методы. Контрольные карты. Часть 2. Контрольные карты Шухарта
Страницы стандарта













































