ГОСТ Р 56691-2015 Безопасность потребительских товаров. Руководящие указания для поставщиков и распространителей продукции
ГОСТ Р
Скачать ГОСТ в PDF или DOC бесплатно
Основная информация
Обозначение:
ГОСТ Р 56691-2015
Статус:
Действует
Тип:
ГОСТ Р
Название русское:
Безопасность потребительских товаров. Руководящие указания для поставщиков и распространителей продукции
Название английское:
Consumer product safety. Guidelines for producers and suppliers
Даты и сроки
Дата издания:
11-27-19
Дата введения в действие:
09-01-16
Дата завершения срока действия:
-
Применение и описание
Область и условия применения:
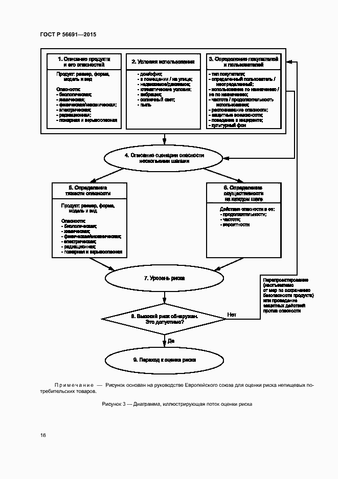
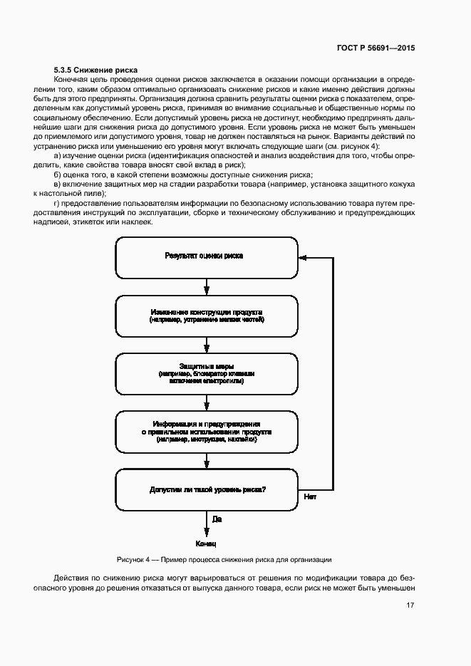
Настоящий стандарт представляет собой практическое руководство для производителей и поставщиков продукции по оценке и управлении безопасностью потребительских товаров и содержит приложения, предназначенные для оценки рисков и управления рисками, для соблюдения необходимых требований. Настоящий стандарт позволяет: - выявлять, оценивать, снижать или устранять опасность; - управлять рисками за счет их снижения до допустимых уровней; - сформулировать предназначенные для потребителей предупреждения об опасности или инструкции, необходимые для безопасного использования или утилизации потребительских товаров. Настоящий стандарт предназначен для применения потребительских товаров, а также для решения вопросов безопасности, касающихся других видов продукции
Связи и замены
Заменяющий:
-
Описание стандарта
ГОСТ Р 56691-2015 Безопасность потребительских товаров. Руководящие указания для поставщиков и распространителей продукции
Страницы стандарта









































