ГОСТ EN 14132-2013 Продукты пищевые. Определение охратоксина А в ячмене и жареном кофе. Метод ВЭЖХ с применением иммуноаффинной колоночной очистки экстракта
ГОСТ ЕН
Скачать ГОСТ в PDF или DOC бесплатно
Основная информация
Обозначение:
ГОСТ EN 14132-2013
Статус:
Действует
Тип:
ГОСТ ЕН
Название русское:
Продукты пищевые. Определение охратоксина А в ячмене и жареном кофе. Метод ВЭЖХ с применением иммуноаффинной колоночной очистки экстракта
Название английское:
Foodstuffs. Determination of ochratoxin A in barley and roasted coffee. HPLC method with immunoaffinity column cleanup
Даты и сроки
Дата регистрации:
11-14-13
Дата издания:
12-06-19
Дата введения в действие:
07-01-15
Дата завершения срока действия:
-
Применение и описание
Область и условия применения:
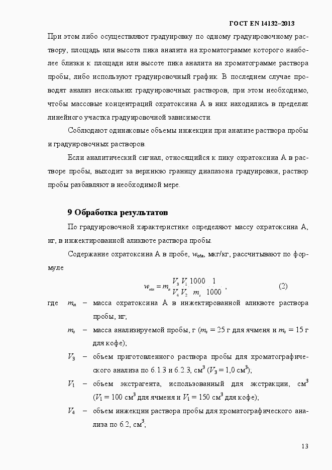
Настоящий стандарт устанавливает метод определения охратоксина А в ячмене и жареном кофе с помощью высокоэффективной жидкостной хроматографии (ВЭЖХ) с применением очистки экстракта на колонке с иммуноаффинным сорбентом. Метод прошел валидацию для диапазона содержания охратоксина А в ячмене от 0,1 до 4,5 мкг/кг и в жареном кофе от 0,2 до 5,5 мкг/кг
Связи и замены
Заменяющий:
-
Описание стандарта
ГОСТ EN 14132-2013 Продукты пищевые. Определение охратоксина А в ячмене и жареном кофе. Метод ВЭЖХ с применением иммуноаффинной колоночной очистки экстракта
Страницы стандарта
























