ГОСТ 33407-2015 Коньяки, дистилляты коньячные, бренди. Определение содержания фенольных и фурановых соединений методом высокоэффективной жидкостной хроматографии
ГОСТ
Скачать ГОСТ в PDF или DOC бесплатно
Основная информация
Обозначение:
ГОСТ 33407-2015
Статус:
Действует
Тип:
ГОСТ
Название русское:
Коньяки, дистилляты коньячные, бренди. Определение содержания фенольных и фурановых соединений методом высокоэффективной жидкостной хроматографии
Название английское:
Cognac, cognac distillates and brandy. Determination of phenol and furan compounds by high performance liquid chromatography
Даты и сроки
Дата регистрации:
07-22-15
Дата издания:
11-29-19
Дата введения в действие:
07-01-17
Дата завершения срока действия:
-
Применение и описание
Область и условия применения:
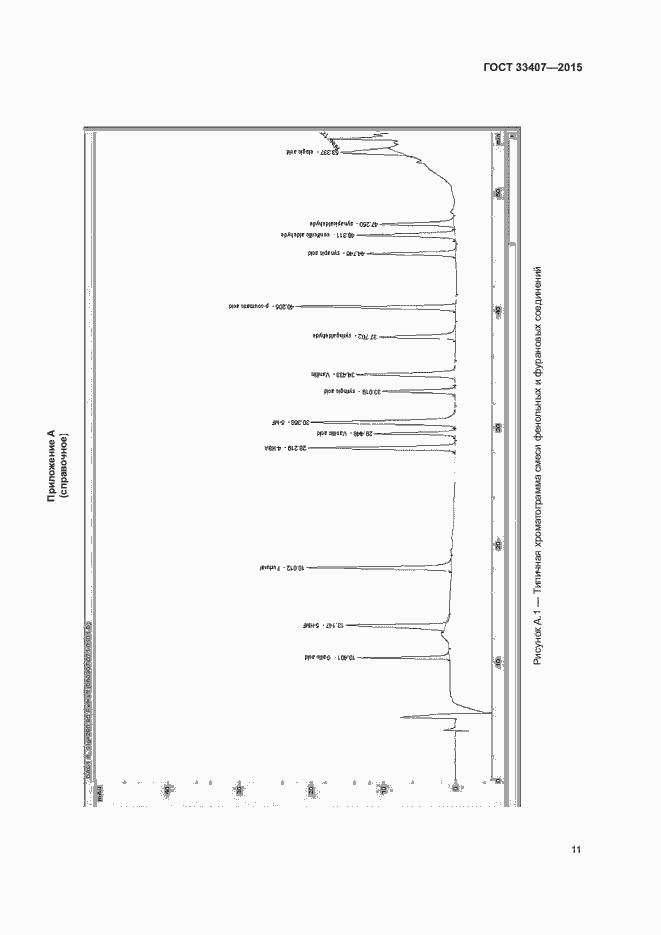
Настоящий стандарт распространяется на коньяки, коньячные дистилляты и бренди и устанавливает метод определения массовой концентрации фенольных и фурановых соединений методом высокоэффективной жидкостной хроматографии (далее – ВЭЖХ) с использованием для регистрации диодно-матричного детектора. Перечень соединений, определяемых в соответствии с настоящим стандартом: галловая кислота, 5-гидроксиметилфурфурол, фурфурол, 4-гидроксибензаль-дегид, ванилиновая кислота, 5-метилфурфурол, сиреневая кислота, ванилин, сиреневый альдегид, п-кумаровая кислота, синаповая кислота, конифериловый альдегид, синаповый альдегид, эллаговая кислота
Связи и замены
Заменяющий:
-
Описание стандарта
ГОСТ 33407-2015 Коньяки, дистилляты коньячные, бренди. Определение содержания фенольных и фурановых соединений методом высокоэффективной жидкостной хроматографии
Страницы стандарта














