ГОСТ ISO 9000-2011 Системы менеджмента качества. Основные положения и словарь
ГОСТ ИСО
Скачать ГОСТ в PDF или DOC бесплатно
Основная информация
Обозначение:
ГОСТ ISO 9000-2011
Статус:
Действует
Тип:
ГОСТ ИСО
Название русское:
Системы менеджмента качества. Основные положения и словарь
Название английское:
Quality management systems. Fundamentals and vocabulary
Даты и сроки
Дата регистрации:
12-22-11
Дата издания:
11-10-20
Дата введения в действие:
01-01-13
Дата завершения срока действия:
-
Применение и описание
Область и условия применения:
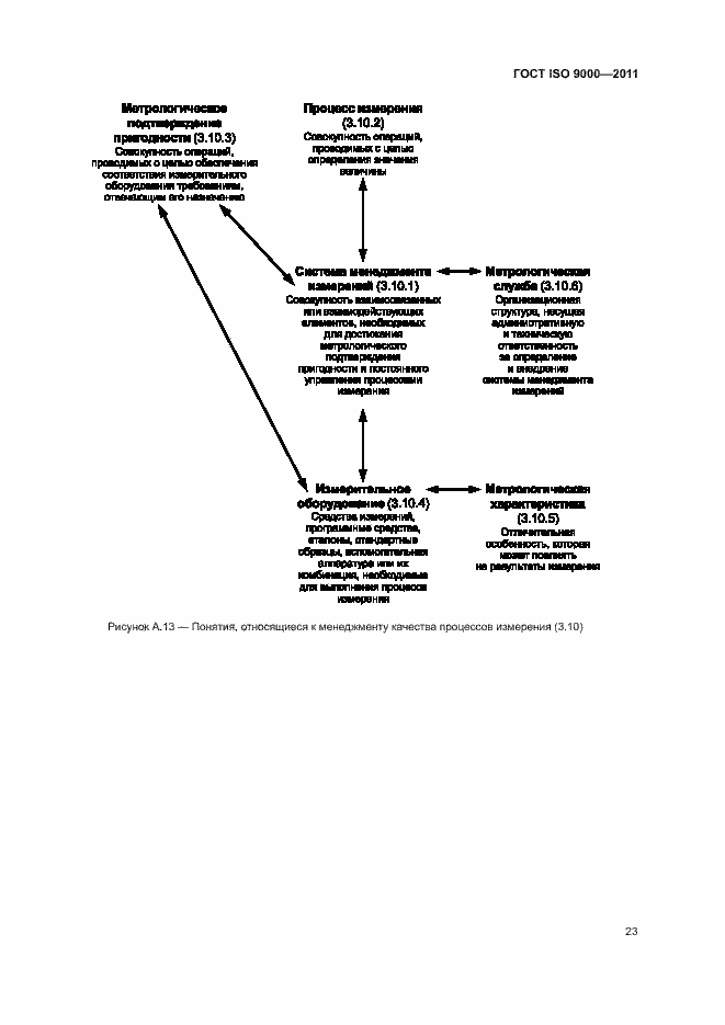
Настоящий стандарт устанавливает основные положения систем менеджмента качества, являющихся объектом стандартов семейства ИСО 9000, и определяет соответствующие термины. Настоящий стандарт может использоваться: a) организациями, стремящимися добиться преимущества посредством внедрения системы менеджмента качества; b) организациями, которые хотят быть уверенными в том, что их заданные требования к продукции будут выполнены поставщиками;c) пользователями продукции; d) теми, кто заинтересован в едином понимании терминологии, применяемой в менеджменте качества (например поставщики, потребители, регламентирующие органы); e) теми сторонами, внутренними или внешними по отношению к организации, которые оценивают систему менеджмента качества или проверяют ее на соответствие требованиям ИСО 9001 (например аудиторы, регламентирующие органы, органы по сертификации/регистрации); f) теми сторонами, внутренними или внешними по отношению к организации, которые консультируют или проводят обучение по системе менеджмента качества для данной организации; g) разработчиками соответствующих стандартов
Связи и замены
Заменяющий:
-
Описание стандарта
ГОСТ ISO 9000-2011 Системы менеджмента качества. Основные положения и словарь
Страницы стандарта































