ГОСТ Р ИСО 11648-2-2009 Статистические методы. Выборочный контроль нештучной продукции. Часть 2. Отбор выборки сыпучих материалов
ГОСТ Р ИСО
Скачать ГОСТ в PDF или DOC бесплатно
Основная информация
Обозначение:
ГОСТ Р ИСО 11648-2-2009
Статус:
Действует
Тип:
ГОСТ Р ИСО
Название русское:
Статистические методы. Выборочный контроль нештучной продукции. Часть 2. Отбор выборки сыпучих материалов
Название английское:
Statistical methods. Sampling from bulk materials. Part 2. Sampling of particulate materials
Даты и сроки
Дата издания:
04-28-20
Дата введения в действие:
12-01-10
Дата завершения срока действия:
-
Применение и описание
Область и условия применения:
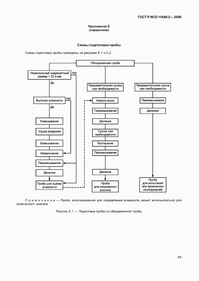
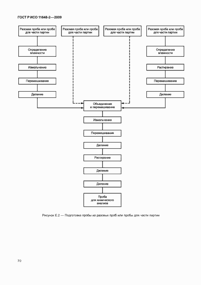
Настоящий стандарт устанавливает основные методы отбора выборки сыпучих материалов, таких как руда, минеральные удобрения, уголь, химикаты в порошке или гранулах, сельскохозяйственная продукция (зерно, хлопок) при отборе выборки с двигающегося конвейера и в стационарных условиях, включая отбор выборки с остановкой конвейера для выполнения измерений одной или большего количества переменных с заданной прецизионностью. Измерения выполняют путем химического анализа и/или испытаний. Эти методы применимы к материалам, для которых необходимо проверить соответствие требованиям к продукции или контракта, определить среднее значение характеристики качества партии для установления взаимовыгодных отношений между партнерами или оценить дисперсии, характеризующие систему или процедуру, используемые для отбора выборки. Отбор выборки при остановленном конвейере является эталонным методом
Связи и замены
Заменяющий:
-
Описание стандарта
ГОСТ Р ИСО 11648-2-2009 Статистические методы. Выборочный контроль нештучной продукции. Часть 2. Отбор выборки сыпучих материалов
Страницы стандарта


















































































