ГОСТ 10854-64 Семена масличные. Методы определения примесей, запаха, вкуса и цвета
ГОСТ
Скачать ГОСТ в PDF или DOC бесплатно
Основная информация
Обозначение:
ГОСТ 10854-64
Статус:
Заменен
Тип:
ГОСТ
Название русское:
Семена масличные. Методы определения примесей, запаха, вкуса и цвета
Название английское:
Oil seeds. Methods of determination of foreign matter, odour, taste and colour
Даты и сроки
Дата издания:
12-01-86
Дата введения в действие:
06-30-64
Дата завершения срока действия:
07-01-89
Связи и замены
Заменяющий:
ГОСТ 10854-88
Заменяющий в части:
ГОСТ 10854-88 в части методов определения примесей; ГОСТ 27988-88 в части методов определения цвета и запаха.
Изменения и переиздания
Список изменений:
№0 от (рег. ) «Срок действия продлен» №2 от (рег. ) «Срок действия продлен»
Описание стандарта
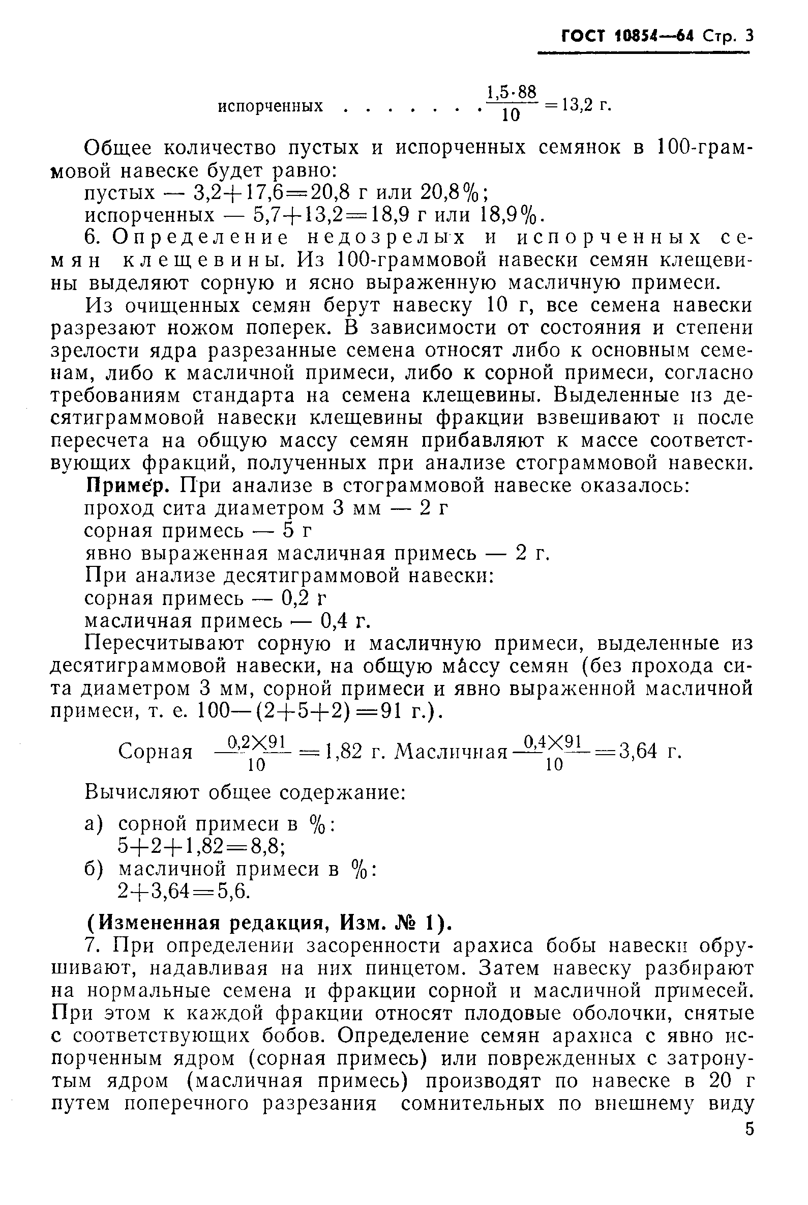
ГОСТ 10854-64 Семена масличные. Методы определения примесей, запаха, вкуса и цвета
Страницы стандарта





