ГОСТ Р 57590-2017 Аддитивные технологические процессы. Базовые принципы. Часть 3. Общие требования
ГОСТ Р
Скачать ГОСТ в PDF или DOC бесплатно
Основная информация
Обозначение:
ГОСТ Р 57590-2017
Статус:
Заменен
Тип:
ГОСТ Р
Название русское:
Аддитивные технологические процессы. Базовые принципы. Часть 3. Общие требования
Название английское:
Additive processes. Basic principles. Part 3. General requirements
Даты и сроки
Дата издания:
04-11-19
Дата введения в действие:
12-01-17
Дата завершения срока действия:
12-01-22
Применение и описание
Область и условия применения:
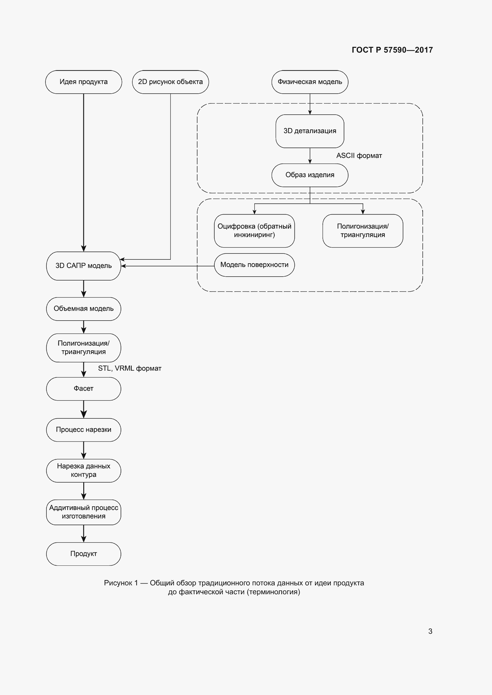
Настоящий стандарт устанавливает основные термины и определения для обмена данными в аддитивном производстве. Настоящий стандарт определяет термины и определения для описания геометрии изделия или его частей в аддитивном производстве, описывает способы обмена данными, типы файлов и форматирование. Настоящий стандарт: - описывает подходящие форматы для обмена данными, которые используют в аддитивных технологических процессах; - описывает существующие форматы разработки 3D-геометрии для аддитивного производства; - описывает существующие форматы файлов, используемые в рамках современного аддитивного производства; - обеспечивает понимание необходимых функций обмена данных для гармонизации с международными стандартами. Настоящий стандарт предназначен для пользователей и производителей процессов производства аддитивных материалов и связанных с ними программных систем. Он применяется везде, где используются аддитивные процессы, в частности: - в области использования продукции системы аддитивных технологий и оборудования, включая программное обеспечение; - в области деятельности инженеров-программистов, работающих в CAD/CAE системах; - в области деятельности разработчиков систем обратной разработки; - контрольными органами, которые устанавливают соответствие конструкторских и фактических значений геометрии изделия
Связи и замены
Заменяющий:
ГОСТ Р ИСО/АСТМ 52950-2022
Описание стандарта
ГОСТ Р 57590-2017 Аддитивные технологические процессы. Базовые принципы. Часть 3. Общие требования
Страницы стандарта











