ГОСТ Р ИСО/МЭК 17021-1-2017 Оценка соответствия. Требования к органам, проводящим аудит и сертификацию систем менеджмента. Часть 1. Требования
ГОСТ Р ИСО/МЭК
Скачать ГОСТ в PDF или DOC бесплатно
Основная информация
Обозначение:
ГОСТ Р ИСО/МЭК 17021-1-2017
Статус:
Действует
Тип:
ГОСТ Р ИСО/МЭК
Название русское:
Оценка соответствия. Требования к органам, проводящим аудит и сертификацию систем менеджмента. Часть 1. Требования
Название английское:
Conformity assessment. Requirements for bodies providing audit and certification of management systems. Part 1. Requirements
Даты и сроки
Дата издания:
05-26-20
Дата введения в действие:
04-01-18
Дата завершения срока действия:
09-01-25
Применение и описание
Область и условия применения:
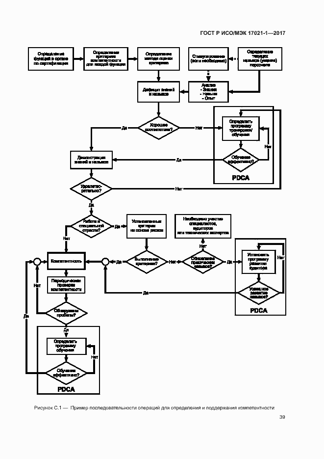
Настоящий стандарт содержит принципы и требования, относящиеся к компетентности, последовательности и беспристрастности аудита, а также требования к органам, проводящим аудит и сертификацию любого типа систем менеджмента
Связи и замены
Заменяющий:
ГОСТ Р ИСО/МЭК 17021-1-2025
Взамен:
ГОСТ Р ИСО/МЭК 17021-2012
Описание стандарта
ГОСТ Р ИСО/МЭК 17021-1-2017 Оценка соответствия. Требования к органам, проводящим аудит и сертификацию систем менеджмента. Часть 1. Требования
Страницы стандарта



















































