ГОСТ Р ИСО 6142-2008 Анализ газов. Приготовление градуировочных газовых смесей. Гравиметрический метод
ГОСТ Р ИСО
Скачать ГОСТ в PDF или DOC бесплатно
Основная информация
Обозначение:
ГОСТ Р ИСО 6142-2008
Статус:
Действует
Тип:
ГОСТ Р ИСО
Название русское:
Анализ газов. Приготовление градуировочных газовых смесей. Гравиметрический метод
Название английское:
Gas analysis. Preparation of calibration gas mixtures. Gravimetric method
Даты и сроки
Дата издания:
02-11-09
Дата введения в действие:
09-01-09
Дата завершения срока действия:
-
Применение и описание
Область и условия применения:
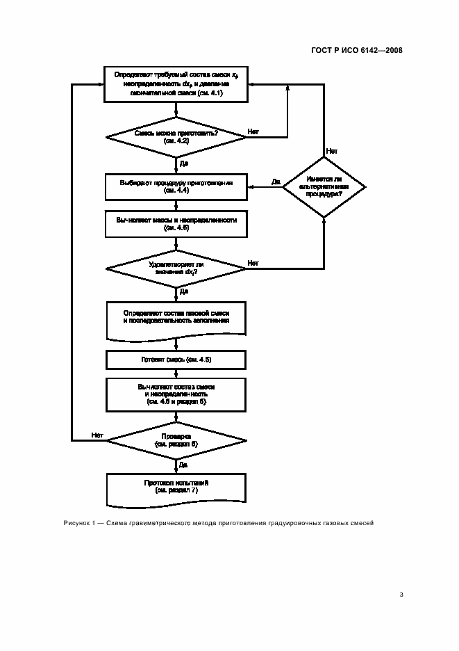
Настоящий стандарт устанавливает гравиметрический метод приготовления градуировочных газовых смесей в баллонах с предварительно заданной точностью состава. Настоящий стандарт применим только к смесям газов или компонентов, находящихся в полностью парообразном состоянии, которые не вступают в реакцию друг с другом или со стенками баллона
Связи и замены
Заменяющий:
-
Описание стандарта
ГОСТ Р ИСО 6142-2008 Анализ газов. Приготовление градуировочных газовых смесей. Гравиметрический метод
Страницы стандарта


































