ГОСТ Р 50779.82-2018 Статистические методы. Комбинированные системы нуль-приемки и процедуры управления процессом при приемке продукции
ГОСТ Р
Скачать ГОСТ в PDF или DOC бесплатно
Основная информация
Обозначение:
ГОСТ Р 50779.82-2018
Статус:
Действует
Тип:
ГОСТ Р
Название русское:
Статистические методы. Комбинированные системы нуль-приемки и процедуры управления процессом при приемке продукции
Название английское:
Statistical methods. Combined accept-zero systems and process control procedures for product acceptance
Даты и сроки
Дата издания:
09-28-20
Дата введения в действие:
06-01-19
Дата завершения срока действия:
-
Применение и описание
Область и условия применения:
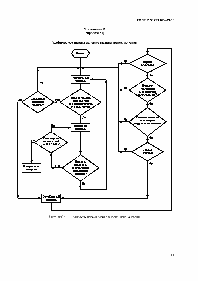
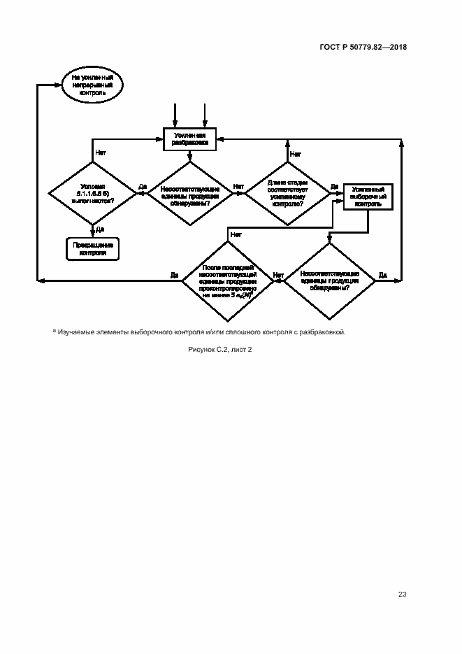
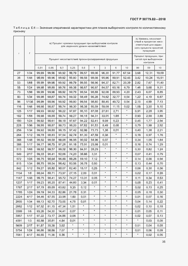
Настоящий стандарт устанавливает системы плана нуль-приемки) План с нулевым приемочным числом.) и процедуры планирования и проведения выборочного контроля для оценки качества и проверки соответствия продукции установленным требованиям. Кроме того, настоящий стандарт устанавливает требования для альтернативных методов приемки, предложенных поставщиком. Такие альтернативные методы должны быть основаны на установлении и применении внутренней системы менеджмента качества, основанной на предупреждении дефектов, обеспечивающей соответствие продукции требованиям контракта, технических условий и стандартов. Настоящий стандарт, если это установлено в контракте, применяется поставщиком и распространяется на его поставщиков и продавцов продукции. Планы качества должны применяться в соответствии с контрактной документацией, а комплектующие могут быть представлены на приемку, только если требования настоящего стандарта выполнены
Связи и замены
Заменяющий:
-
Взамен:
ГОСТ Р ИСО 21247-2007
Описание стандарта
ГОСТ Р 50779.82-2018 Статистические методы. Комбинированные системы нуль-приемки и процедуры управления процессом при приемке продукции
Страницы стандарта









































