ГОСТ Р ИСО 10576-1-2006 Статистические методы. Руководство по оценке соответствия установленным требованиям. Часть 1. Общие принципы
ГОСТ Р ИСО
Скачать ГОСТ в PDF или DOC бесплатно
Основная информация
Обозначение:
ГОСТ Р ИСО 10576-1-2006
Статус:
Заменен
Тип:
ГОСТ Р ИСО
Название русское:
Статистические методы. Руководство по оценке соответствия установленным требованиям. Часть 1. Общие принципы
Название английское:
Statistical methods. Guidelines for the evaluation of conformity with specified requirements. Part 1. General principles
Даты и сроки
Дата издания:
04-28-20
Дата введения в действие:
01-01-07
Дата завершения срока действия:
-
Применение и описание
Область и условия применения:
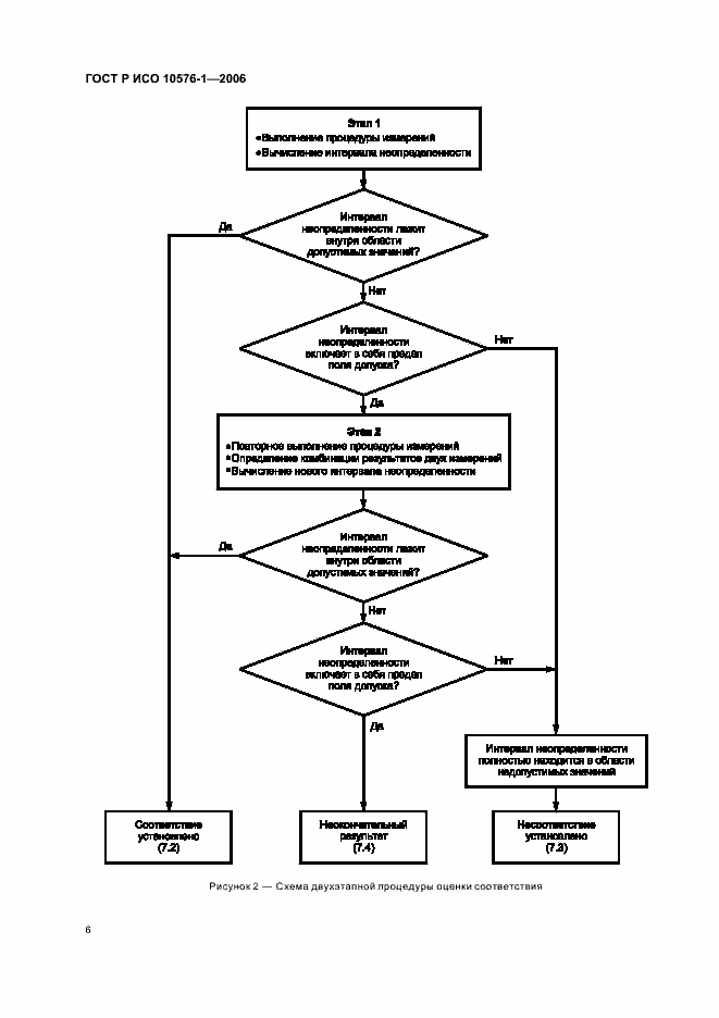
Настоящий стандарт является руководством в следующих ситуациях: а) при разработке требований к объекту оценки, которые могут быть сформулированы в виде предельных значений для количественных параметров объекта; b) при оценке соответствия упомянутым требованиям, когда результаты измерений или испытаний указаны вместе с неопределенностью. Стандарт применим в случаях, когда неопределенность может быть оценена количественно в соответствии с принципами, изложенными в GUM {1}. Термин "неопределенность" используют для описания всех элементов изменчивости результатов измерений, включая неопределенность, связанную с отбором выборки. В настоящем стандарте не приведены правила для ситуации, когда получен неокончательный результат оценки соответствия
Связи и замены
Заменяющий:
-
Изменения и переиздания
Список изменений:
№0 от (рег. ) «Дата введения перенесена»
Описание стандарта
ГОСТ Р ИСО 10576-1-2006 Статистические методы. Руководство по оценке соответствия установленным требованиям. Часть 1. Общие принципы
Страницы стандарта



















Приложение №1: Поправка к ГОСТ Р ИСО 10576-1-2006 Обозначение: Поправка к ГОСТ Р ИСО 10576-1-2006 Дата введения в действие: 28.04.2011
