ГОСТ Р ИСО 19011-2003 Руководящие указания по аудиту систем менеджмента качества и/или систем экологического менеджмента
ГОСТ Р ИСО
Скачать ГОСТ в PDF или DOC бесплатно
Основная информация
Обозначение:
ГОСТ Р ИСО 19011-2003
Статус:
Заменен
Тип:
ГОСТ Р ИСО
Название русское:
Руководящие указания по аудиту систем менеджмента качества и/или систем экологического менеджмента
Название английское:
Guidelines for quality and/or environmental management systems auditing
Даты и сроки
Дата издания:
04-01-08
Дата введения в действие:
04-01-04
Дата завершения срока действия:
02-01-13
Применение и описание
Область и условия применения:
Настоящий стандарт содержит руководящие указания по принципам аудита, управлению программами аудита, проведению аудитов систем менеджмента качества и систем экологического менеджмента, а также по компетентности аудиторов для проведения этих аудитов. Настоящий стандарт предназначен для организаций, которым необходимо проводить внутренние и/или внешние аудиты систем менеджмента качества и/или систем экологического менеджмента или управлять программами аудита. Рекомендации настоящего стандарта можно применять и к другим видам аудитов при условии, что особое внимание будет уделено определению компетентности членов аудиторской группы
Связи и замены
Заменяющий:
ГОСТ Р ИСО 19011-2012
Изменения и переиздания
Список изменений:
№0 от (рег. ) «Дата введения перенесена»
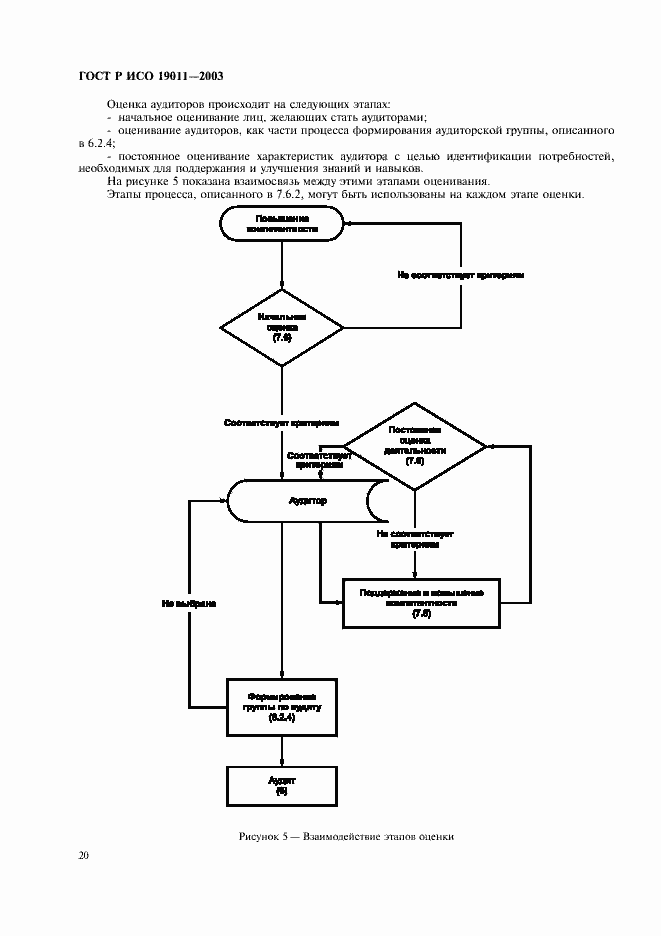
Описание стандарта
ГОСТ Р ИСО 19011-2003 Руководящие указания по аудиту систем менеджмента качества и/или систем экологического менеджмента
Страницы стандарта




























Приложение №1: Поправка к ГОСТ Р ИСО 19011-2003 Обозначение: Поправка к ГОСТ Р ИСО 19011-2003 Дата введения в действие: 01.05.2007
