ГОСТ Р ИСО 6375-2015 Материалы углеродные для производства алюминия. Кокс для электродов. Отбор проб
ГОСТ Р ИСО
Скачать ГОСТ в PDF или DOC бесплатно
Основная информация
Обозначение:
ГОСТ Р ИСО 6375-2015
Статус:
Действует
Тип:
ГОСТ Р ИСО
Название русское:
Материалы углеродные для производства алюминия. Кокс для электродов. Отбор проб
Название английское:
Carbonaceous materials used in the production of aluminium. Cokes for electrodes. Sampling
Даты и сроки
Дата издания:
05-23-19
Дата введения в действие:
07-01-16
Дата завершения срока действия:
-
Применение и описание
Область и условия применения:
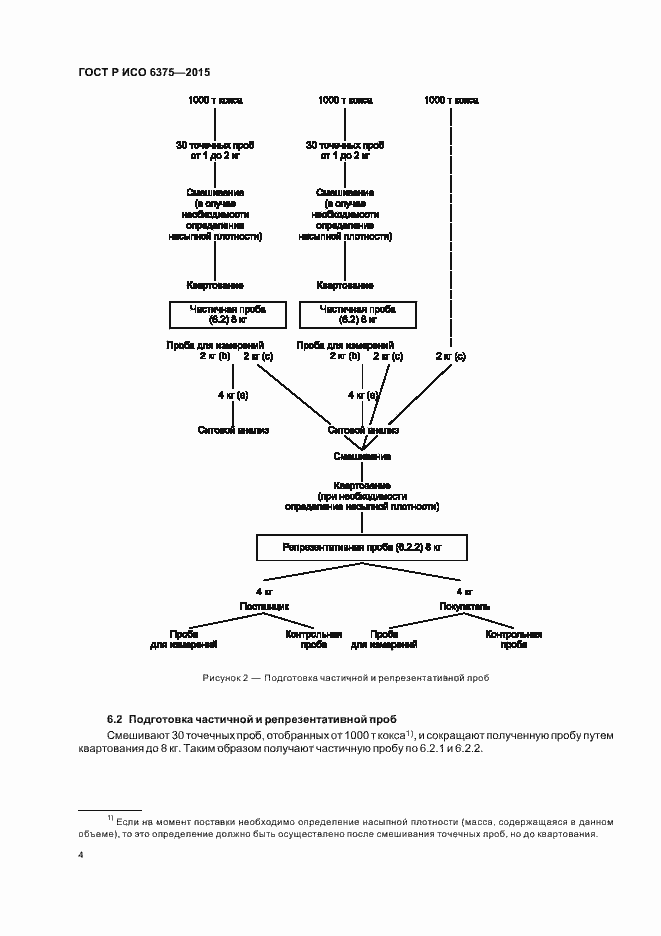
Настоящий стандарт распространяется на нефтяные прокаленные коксы, используемые в электродных углеродных материалах для производства алюминия, и устанавливает методы отбора и подготовки проб. Целью отбора и подготовки проб является получение таких проб, по результатам испытаний которых можно судить о качестве всей опробованной партии кокса. Настоящий стандарт содержит положения, которые не входят в методы отбора проб схожих углеродных материалов, таких, например, как металлургический кокс. Эти положения в основном связаны с пробами для физических измерений и анализа размеров частиц. Кокс должен быть стандартного химического состава. Для проверки качества кокса отбирают две пробы: - первую - во время погрузки для проверки качества поставляемого кокса; - вторую - во время разгрузки на объекте заказчика или в ближайшем порту для проверки на предмет возможного загрязнения при транспортировании
Связи и замены
Заменяющий:
-
Описание стандарта
ГОСТ Р ИСО 6375-2015 Материалы углеродные для производства алюминия. Кокс для электродов. Отбор проб
Страницы стандарта










