ГОСТ Р 51019-97 Товары бытовой химии. Метод определения щелочных компонентов
ГОСТ Р
Скачать ГОСТ в PDF или DOC бесплатно
Основная информация
Обозначение:
ГОСТ Р 51019-97
Статус:
Отменен
Тип:
ГОСТ Р
Название русское:
Товары бытовой химии. Метод определения щелочных компонентов
Название английское:
Goods of household chemistry. Method for determination of alkaline components
Даты и сроки
Дата издания:
03-07-97
Дата введения в действие:
01-01-98
Дата завершения срока действия:
01-01-16
Применение и описание
Область и условия применения:
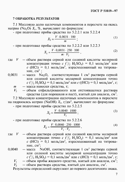
Настоящий стандарт распространяется на товары бытовой химии (чистящие, отбеливающие, аппретирующие, подсинивающие, пятновыводящие и дезодорирующие средства) и устанавливает метод определения массовой доли или массовой концентрации щелочных компонентов в пересчете на окись натрия (Na2O) или на гидроокись натрия (NaOH) в интервале от 2,0 до 15,0% или от 3 до 200 г/куб.дм включительно. Сущность метода заключается в титровании щелочных компонентов раствором кислоты в присутствии индикатора
Связи и замены
Заменяющий:
-
Изменения и переиздания
Список изменений:
№0 от (рег. ) «Текстовое изменение; Изменено заглавие»
Описание стандарта
ГОСТ Р 51019-97 Товары бытовой химии. Метод определения щелочных компонентов
Страницы стандарта













