ГОСТ 25822-83 Сосуды и аппараты. Аппараты воздушного охлаждения. Нормы и методы расчета на прочность
ГОСТ
Скачать ГОСТ в PDF или DOC бесплатно
Основная информация
Обозначение:
ГОСТ 25822-83
Статус:
Действует
Тип:
ГОСТ
Название русское:
Сосуды и аппараты. Аппараты воздушного охлаждения. Нормы и методы расчета на прочность
Название английское:
Vessels and apparatuses. Air cooled heat exchangers. Norms and methods of strength calculation
Даты и сроки
Дата издания:
12-16-83
Дата введения в действие:
01-01-84
Дата завершения срока действия:
-
Применение и описание
Область и условия применения:
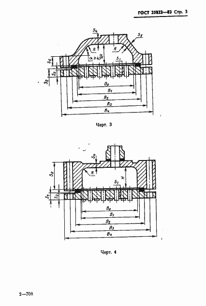
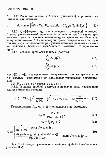
Настоящий стандарт распространяется на аппараты воздушного охлаждения с камерами разъемной конструкции с плоской прокладкой и камерами неразъемной конструкции, работающими под внутренним давлением
Связи и замены
Заменяющий:
-
Описание стандарта
ГОСТ 25822-83 Сосуды и аппараты. Аппараты воздушного охлаждения. Нормы и методы расчета на прочность
Страницы стандарта





















