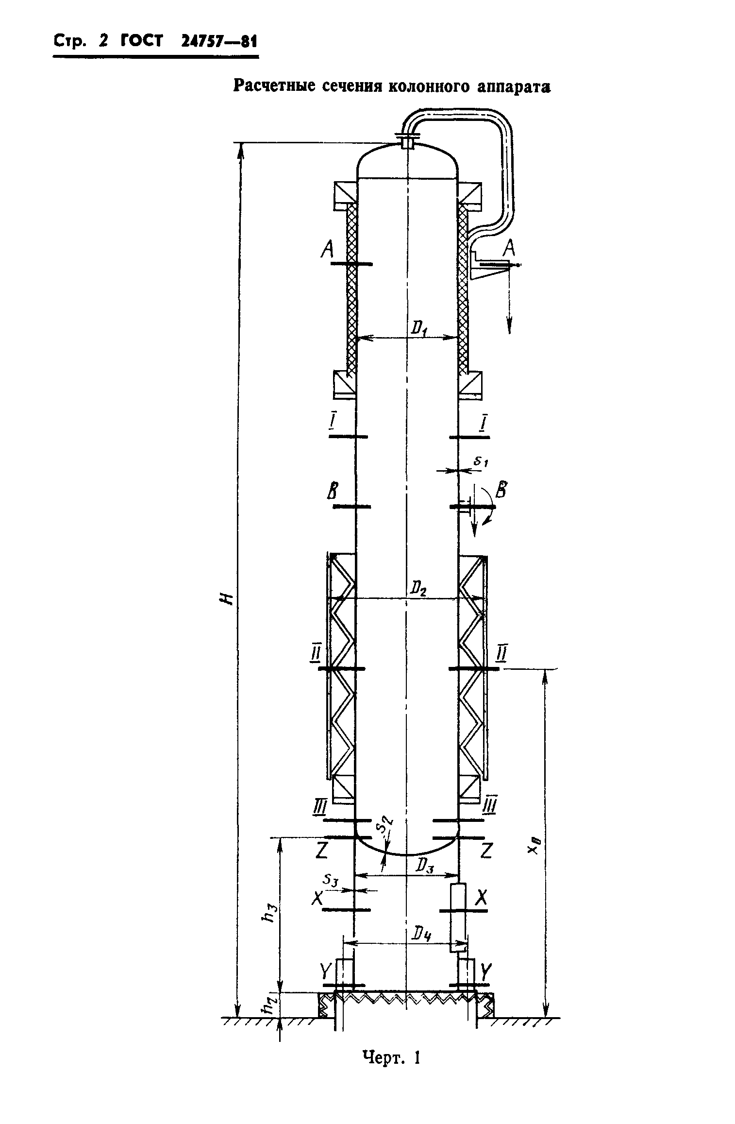
ГОСТ 24757-81 Сосуды и аппараты. Нормы и методы расчета на прочность. Аппараты колонного типа
ГОСТ
Скачать ГОСТ в PDF или DOC бесплатно
Основная информация
Обозначение:
ГОСТ 24757-81
Статус:
Утратил силу в РФ
Тип:
ГОСТ
Название русское:
Сосуды и аппараты. Нормы и методы расчета на прочность. Аппараты колонного типа
Название английское:
Vessels and apparatus. Apparatus of column type. Norms and methods of strenght calculations
Даты и сроки
Дата издания:
09-02-81
Дата введения в действие:
06-30-81
Дата завершения срока действия:
01-01-00
Связи и замены
Заменяющий:
-
Изменения и переиздания
Список изменений:
№0 от (рег. ) «Поправка к изменению»
Описание стандарта
ГОСТ 24757-81 Сосуды и аппараты. Нормы и методы расчета на прочность. Аппараты колонного типа
Страницы стандарта





















