ГОСТ 9517-94 Топливо твердое. Методы определения выхода гуминовых кислот
ГОСТ
Скачать ГОСТ в PDF или DOC бесплатно
Основная информация
Обозначение:
ГОСТ 9517-94
Статус:
Действует
Тип:
ГОСТ
Название русское:
Топливо твердое. Методы определения выхода гуминовых кислот
Название английское:
Solid fuel. Methods for determination of humic acids yeild
Даты и сроки
Дата регистрации:
10-21-94
Дата издания:
04-25-96
Дата введения в действие:
01-01-97
Дата завершения срока действия:
-
Применение и описание
Область и условия применения:
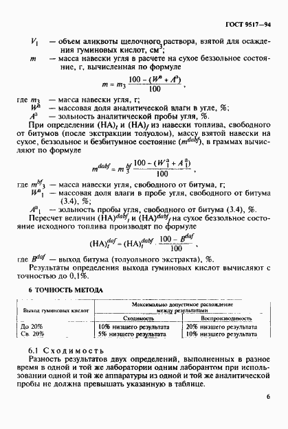
Настоящий стандарт распространяется на бурые, окисленные каменные угли и лигниты и устанавливает методы определения общего выхода гуминовых кислот и свободных гуминовых кислот. Выход гуминовых кислот изменяется в зависимости от вида угля и его петрографического состава
Связи и замены
Заменяющий:
-
Взамен:
ГОСТ 9517-76
Описание стандарта
ГОСТ 9517-94 Топливо твердое. Методы определения выхода гуминовых кислот
Страницы стандарта











