ГОСТ Р 51705.1-2001 Системы качества. Управление качеством пищевых продуктов на основе принципов ХАССП. Общие требования
ГОСТ Р
Скачать ГОСТ в PDF или DOC бесплатно
Основная информация
Обозначение:
ГОСТ Р 51705.1-2001
Статус:
Заменен
Тип:
ГОСТ Р
Название русское:
Системы качества. Управление качеством пищевых продуктов на основе принципов ХАССП. Общие требования
Название английское:
Quality systems. HACCP principles for food products quality management. General requirements
Даты и сроки
Дата издания:
05-01-09
Дата введения в действие:
07-01-01
Дата завершения срока действия:
11-01-24
Применение и описание
Область и условия применения:
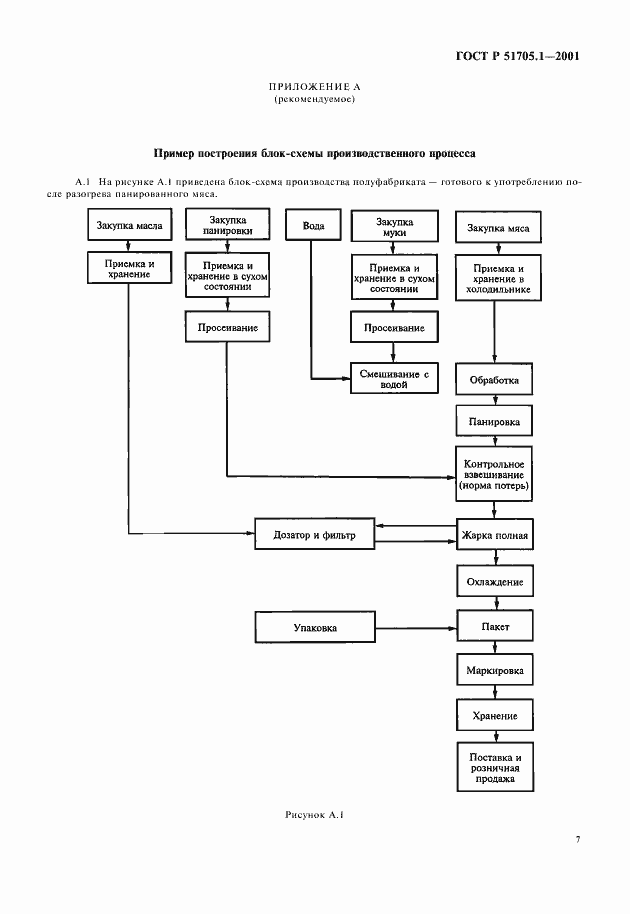
Настоящий стандарт устанавливает основные требования к системе управления качеством и безопасностью пищевых продуктов на основе принципов ХАССП или в английской транскрипции HACCP - Hazard analysis and critical control points (Анализ рисков и критические контрольные точки), изложенных в директиве Совета Европейского сообщества 93/43
Связи и замены
Заменяющий:
ГОСТ Р 51705.1-2024
Описание стандарта
ГОСТ Р 51705.1-2001 Системы качества. Управление качеством пищевых продуктов на основе принципов ХАССП. Общие требования
Страницы стандарта











