ГОСТ ISO 13909-4-2018 Уголь каменный и кокс. Механический отбор проб. Часть 4. Уголь. Подготовка проб для испытаний
ГОСТ ИСО
Скачать ГОСТ в PDF или DOC бесплатно
Основная информация
Обозначение:
ГОСТ ISO 13909-4-2018
Статус:
Действует
Тип:
ГОСТ ИСО
Название русское:
Уголь каменный и кокс. Механический отбор проб. Часть 4. Уголь. Подготовка проб для испытаний
Название английское:
Hard coal and coke. Mechanical sampling. Part 4. Coal. Preparation of test samples
Даты и сроки
Дата регистрации:
10-30-18
Дата издания:
11-09-20
Дата введения в действие:
04-01-21
Применение и описание
Область и условия применения:
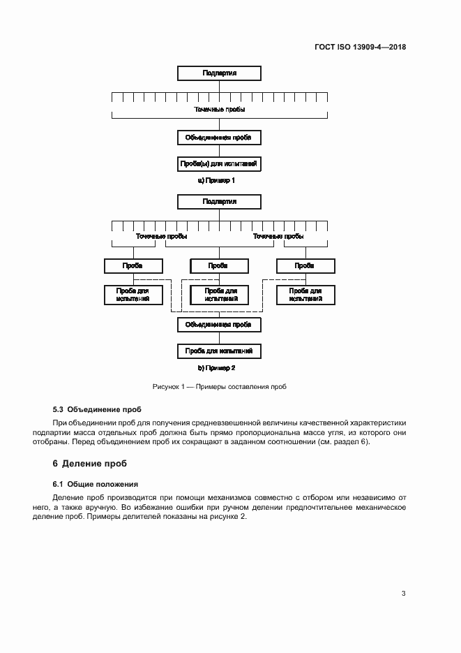
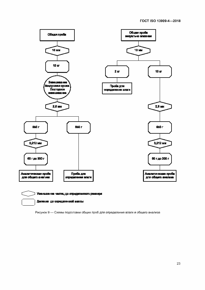
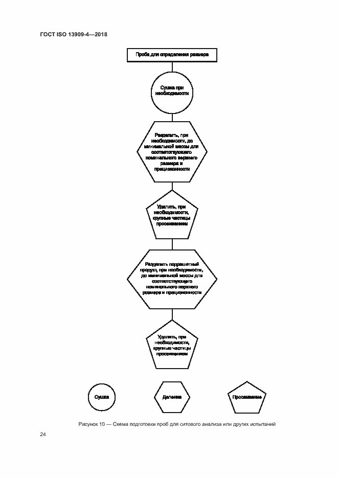
Настоящий стандарт устанавливает требования к подготовке проб каменных углей из комбинированных точечных проб для специальных испытаний
Описание стандарта
ГОСТ ISO 13909-4-2018 Уголь каменный и кокс. Механический отбор проб. Часть 4. Уголь. Подготовка проб для испытаний
Страницы стандарта


































