ГОСТ 8.532-85 Государственная система обеспечения единства измерений. Стандартные образцы состава веществ и материалов. Порядок межлабораторной аттестации
ГОСТ
Скачать ГОСТ в PDF или DOC бесплатно
Основная информация
Обозначение:
ГОСТ 8.532-85
Статус:
Заменен
Тип:
ГОСТ
Название русское:
Государственная система обеспечения единства измерений. Стандартные образцы состава веществ и материалов. Порядок межлабораторной аттестации
Название английское:
State system for ensuring the uniformity of measurements. Certified reference materials of composition of substances and materials. Procedure for interlaboratory certification
Даты и сроки
Дата издания:
11-28-85
Дата введения в действие:
01-01-87
Дата завершения срока действия:
03-01-03
Применение и описание
Область и условия применения:
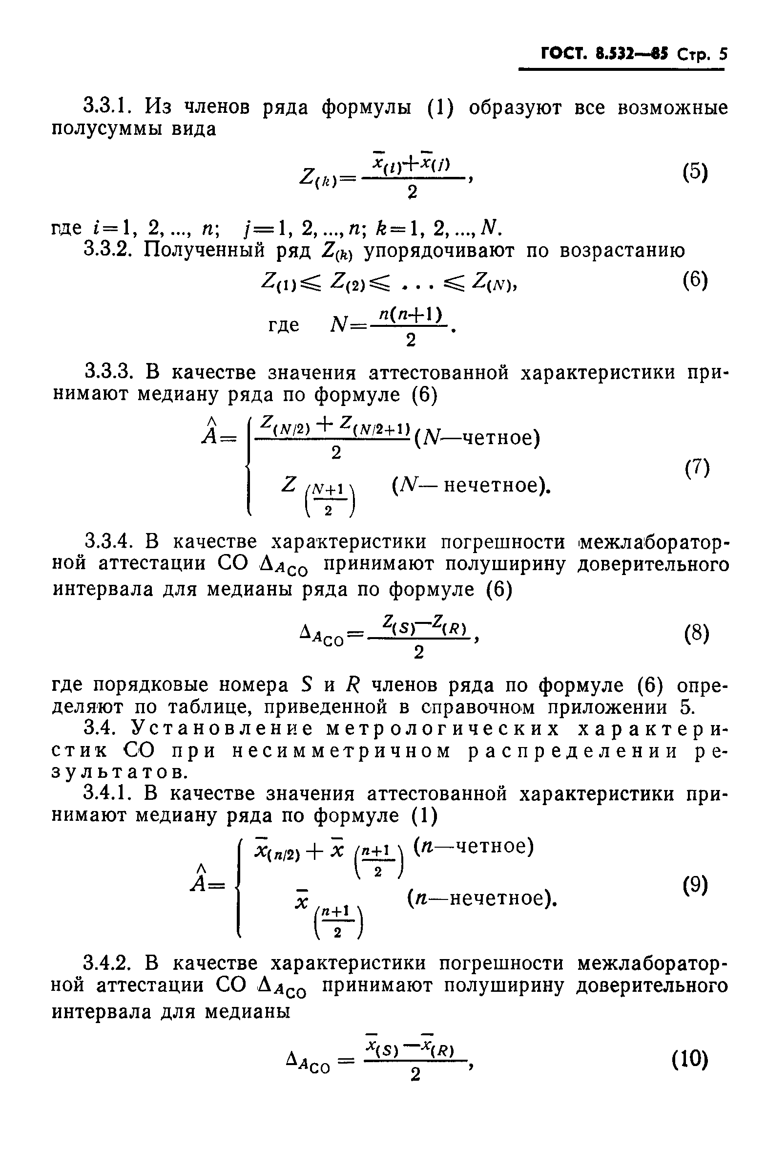
Настоящий стандарт распространяется на стандартные образцы состава веществ и материалов и устанавливает порядок проведения и содержание работ по определению их основных метрологических характеристик при межлабораторной аттестации
Связи и замены
Заменяющий:
ГОСТ 8.532-2002
Взамен:
РД 50-270-81
Описание стандарта
ГОСТ 8.532-85 Государственная система обеспечения единства измерений. Стандартные образцы состава веществ и материалов. Порядок межлабораторной аттестации
Страницы стандарта



















