ГОСТ Р 27.012-2019 Надежность в технике. Анализ опасности и работоспособности (HAZOP)
ГОСТ Р
Скачать ГОСТ в PDF или DOC бесплатно
Основная информация
Обозначение:
ГОСТ Р 27.012-2019
Статус:
Действует
Тип:
ГОСТ Р
Название русское:
Надежность в технике. Анализ опасности и работоспособности (HAZOP)
Название английское:
Dependability in technics. Hazard and operability studies (HAZOP studies)
Даты и сроки
Дата издания:
12-10-19
Дата введения в действие:
07-01-20
Дата завершения срока действия:
-
Применение и описание
Область и условия применения:
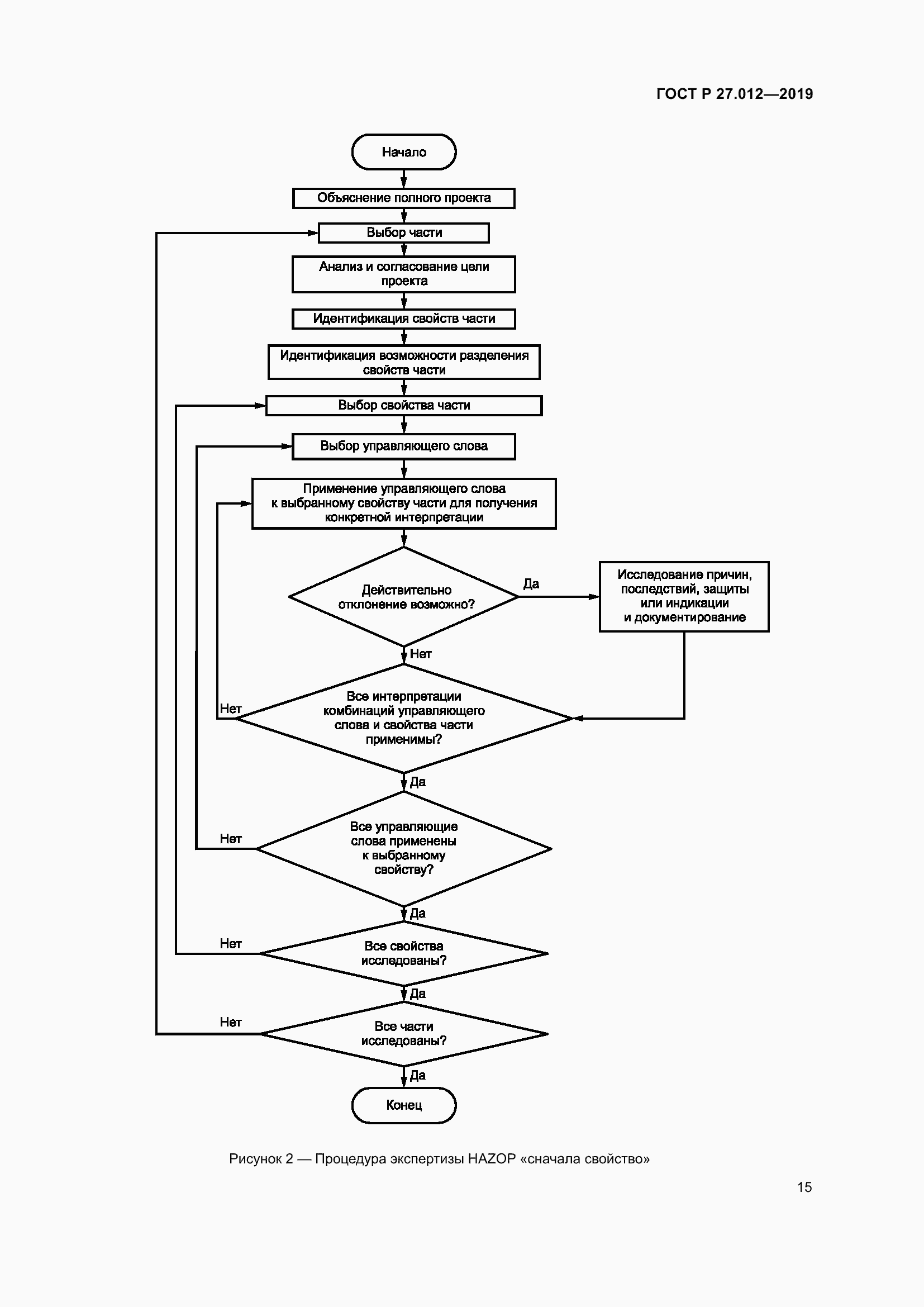
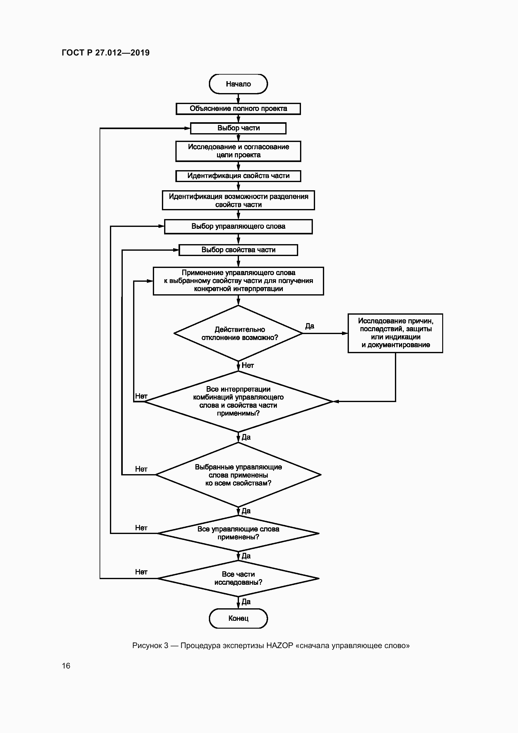
Настоящий стандарт обеспечивает руководство по методу исследования опасности и работоспособности (далее - исследование HAZOP) систем, использующему набор управляющих слов, определенный в настоящем стандарте. Стандарт содержит также руководство по применению метода и процедур исследования HAZOP, включая определение, подготовку, проведение экспертизы и оформление заключительной документации и др. Стандарт включает большое количество примеров для различных отраслей промышленности, иллюстрирующих проведение исследования HAZOP
Связи и замены
Заменяющий:
-
Взамен:
ГОСТ Р 51901.11-2005
Описание стандарта
ГОСТ Р 27.012-2019 Надежность в технике. Анализ опасности и работоспособности (HAZOP)
Страницы стандарта

























































