ГОСТ Р 59308-2021 Нефтяная и газовая промышленность. Проектирование и эксплуатация систем подводной добычи. Часть 17. Руководство по вспомогательному оборудованию гибких трубопроводов
ГОСТ Р
Скачать ГОСТ в PDF или DOC бесплатно
Основная информация
Обозначение:
ГОСТ Р 59308-2021
Статус:
Действует
Тип:
ГОСТ Р
Название русское:
Нефтяная и газовая промышленность. Проектирование и эксплуатация систем подводной добычи. Часть 17. Руководство по вспомогательному оборудованию гибких трубопроводов
Название английское:
Petroleum and natural gas industry. Design and operation of subsea production systems. Part 17. Guidelines for bonded flexible pipes auxiliary installations
Даты и сроки
Дата издания:
06-01-21
Дата введения в действие:
08-01-21
Дата завершения срока действия:
-
Применение и описание
Область и условия применения:
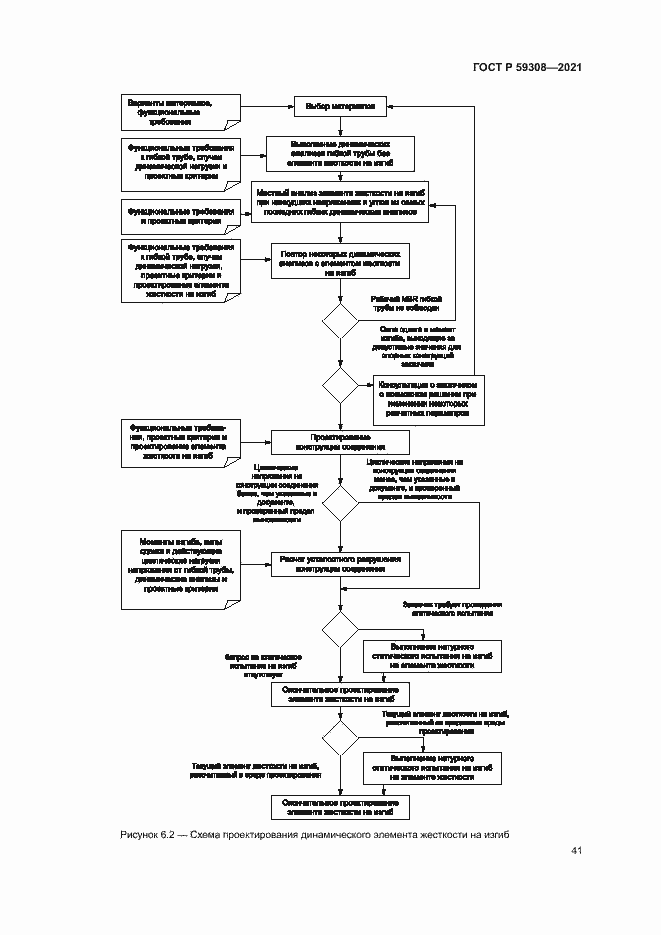
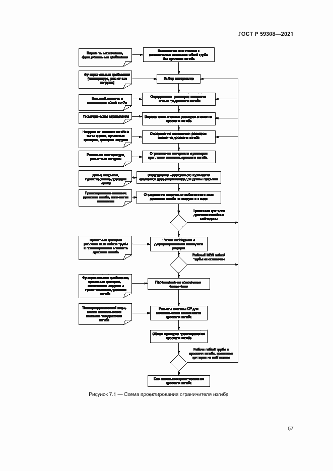
Настоящий стандарт распространяется на вспомогательное оборудование для гибких трубопроводов систем подводной добычи, обеспечивающее безопасную эксплуатацию.В настоящем стандарте представлено руководство по проектированию, выбору материалов, анализу, изготовлению, испытаниям, транспортировке, монтажу и управлению вспомогательным оборудованием гибких трубопроводов при его эксплуатации. Руководство, представленное в настоящем стандарте, дополняет требования ГОСТ Р 59307
Связи и замены
Заменяющий:
-
Описание стандарта
ГОСТ Р 59308-2021 Нефтяная и газовая промышленность. Проектирование и эксплуатация систем подводной добычи. Часть 17. Руководство по вспомогательному оборудованию гибких трубопроводов
Страницы стандарта





















































































































































































































