ГОСТ Р 56020-2020 Бережливое производство. Основные положения и словарь
ГОСТ Р
Скачать ГОСТ в PDF или DOC бесплатно
Основная информация
Обозначение:
ГОСТ Р 56020-2020
Статус:
Действует
Тип:
ГОСТ Р
Название русское:
Бережливое производство. Основные положения и словарь
Название английское:
Lean production. Fundamentals and vocabulary
Даты и сроки
Дата издания:
09-17-20
Дата введения в действие:
08-01-21
Дата завершения срока действия:
-
Применение и описание
Область и условия применения:
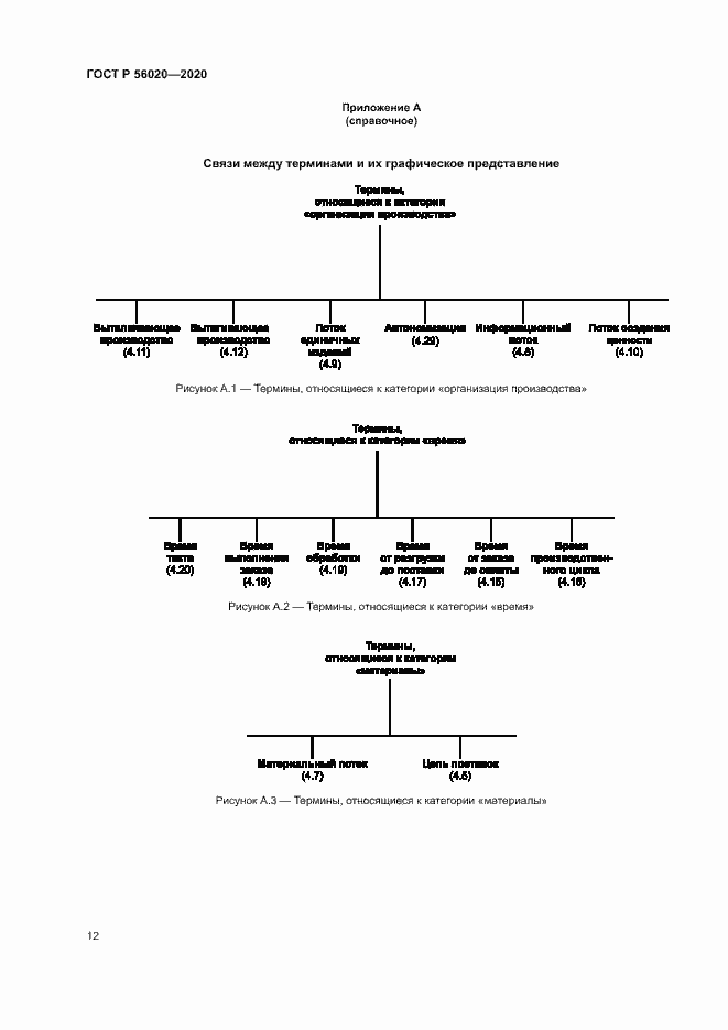
Настоящий стандарт устанавливает: - основные положения бережливого производства (БП); - термины БП и их определения (словарь). Настоящий стандарт применим ко всем организациям независимо от их размера, формы собственности и вида деятельности. Настоящий стандарт может быть использован в тех случаях, когда организация стремится к повышению конкурентоспособности и эффективности деятельности за счет системного применения философии, принципов и инструментов БП, а также понимания ценности с точки зрения БП
Связи и замены
Заменяющий:
-
Взамен:
ГОСТ Р 56020-2014
Описание стандарта
ГОСТ Р 56020-2020 Бережливое производство. Основные положения и словарь
Страницы стандарта



















