ГОСТ 30319.2-96 Газ природный. Методы расчета физических свойств. Определение коэффициента сжимаемости
ГОСТ
Скачать ГОСТ в PDF или DOC бесплатно
Основная информация
Обозначение:
ГОСТ 30319.2-96
Статус:
Заменен
Тип:
ГОСТ
Название русское:
Газ природный. Методы расчета физических свойств. Определение коэффициента сжимаемости
Название английское:
Natural gas. Methods of calculation of physical properties. Definition of compressibility coefficient
Даты и сроки
Дата регистрации:
04-12-96
Дата издания:
03-24-97
Дата введения в действие:
07-01-97
Дата завершения срока действия:
01-01-17
Применение и описание
Область и условия применения:
Настоящий стандарт устанавливает четыре метода определения коэффициента сжимаемости природного газа: при неизвестном полном компонентном составе природного газа (два метода) и известном компонентном составе
Связи и замены
Заменяющий:
ГОСТ 30319.2-2015
Изменения и переиздания
Список изменений:
№1 от (рег. ) «Срок действия продлен»
Описание стандарта
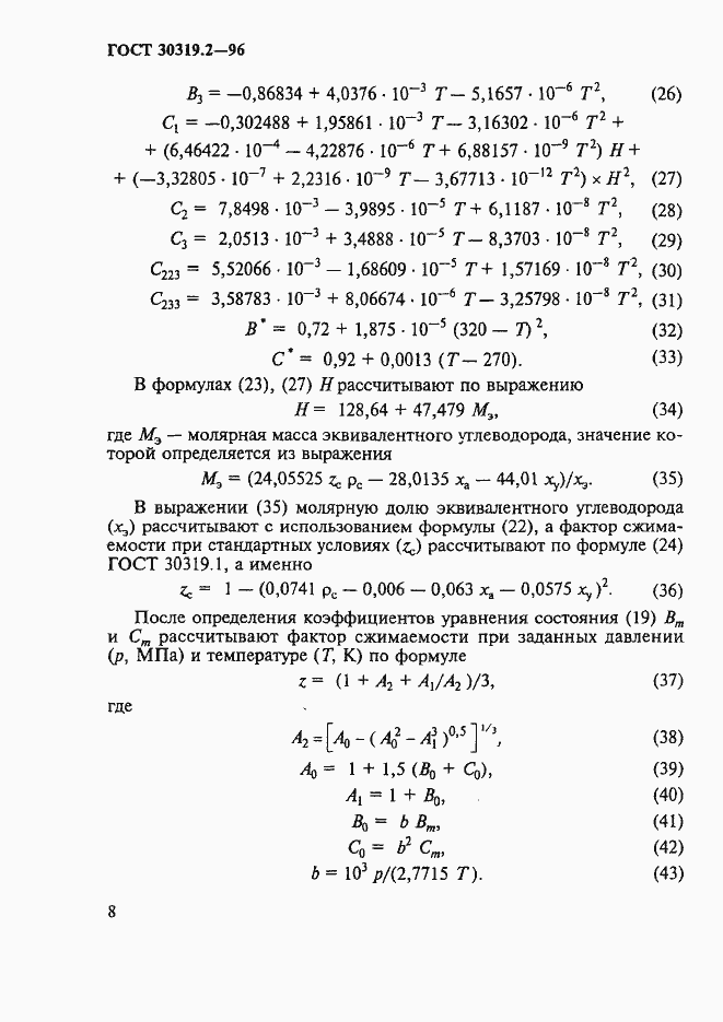
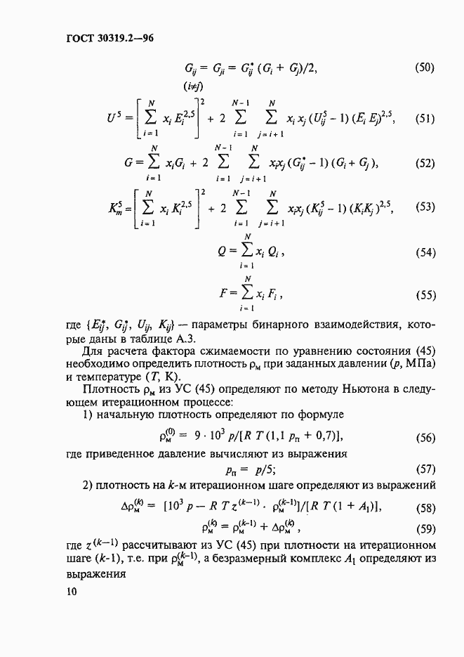
ГОСТ 30319.2-96 Газ природный. Методы расчета физических свойств. Определение коэффициента сжимаемости
Страницы стандарта





























































Приложение №1: Изменение №1 к ГОСТ 30319.2-96 Обозначение: Изменение №1 к ГОСТ 30319.2-96 Дата введения в действие: 01.06.2004

Приложение №1: Изменение №1 к ГОСТ 30319.2-96 Обозначение: Изменение №1 к ГОСТ 30319.2-96 Дата введения в действие: 01.06.2004

Приложение №1: Изменение №1 к ГОСТ 30319.2-96 Обозначение: Изменение №1 к ГОСТ 30319.2-96 Дата введения в действие: 01.06.2004

Приложение №1: Изменение №1 к ГОСТ 30319.2-96 Обозначение: Изменение №1 к ГОСТ 30319.2-96 Дата введения в действие: 01.06.2004
