ГОСТ 31371.1-2020 Газ природный. Определение состава методом газовой хроматографии с оценкой неопределенности. Часть 1. Общие указания и определение состава
ГОСТ
Скачать ГОСТ в PDF или DOC бесплатно
Основная информация
Обозначение:
ГОСТ 31371.1-2020
Статус:
Действует
Тип:
ГОСТ
Название русское:
Газ природный. Определение состава методом газовой хроматографии с оценкой неопределенности. Часть 1. Общие указания и определение состава
Название английское:
Natural gas. Determination of composition by gas chromatography method with evaiuation of uncertainty. Part 1. General guidelines and calculation of composition
Даты и сроки
Дата регистрации:
05-29-20
Дата издания:
10-19-20
Дата введения в действие:
07-01-21
Дата завершения срока действия:
-
Применение и описание
Область и условия применения:
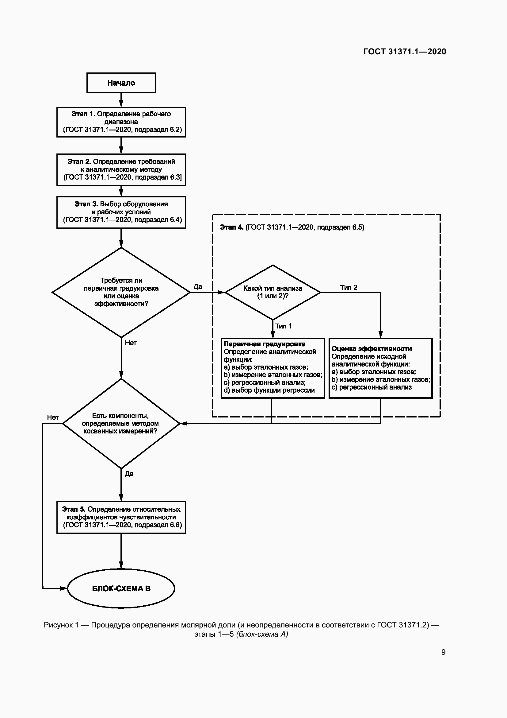
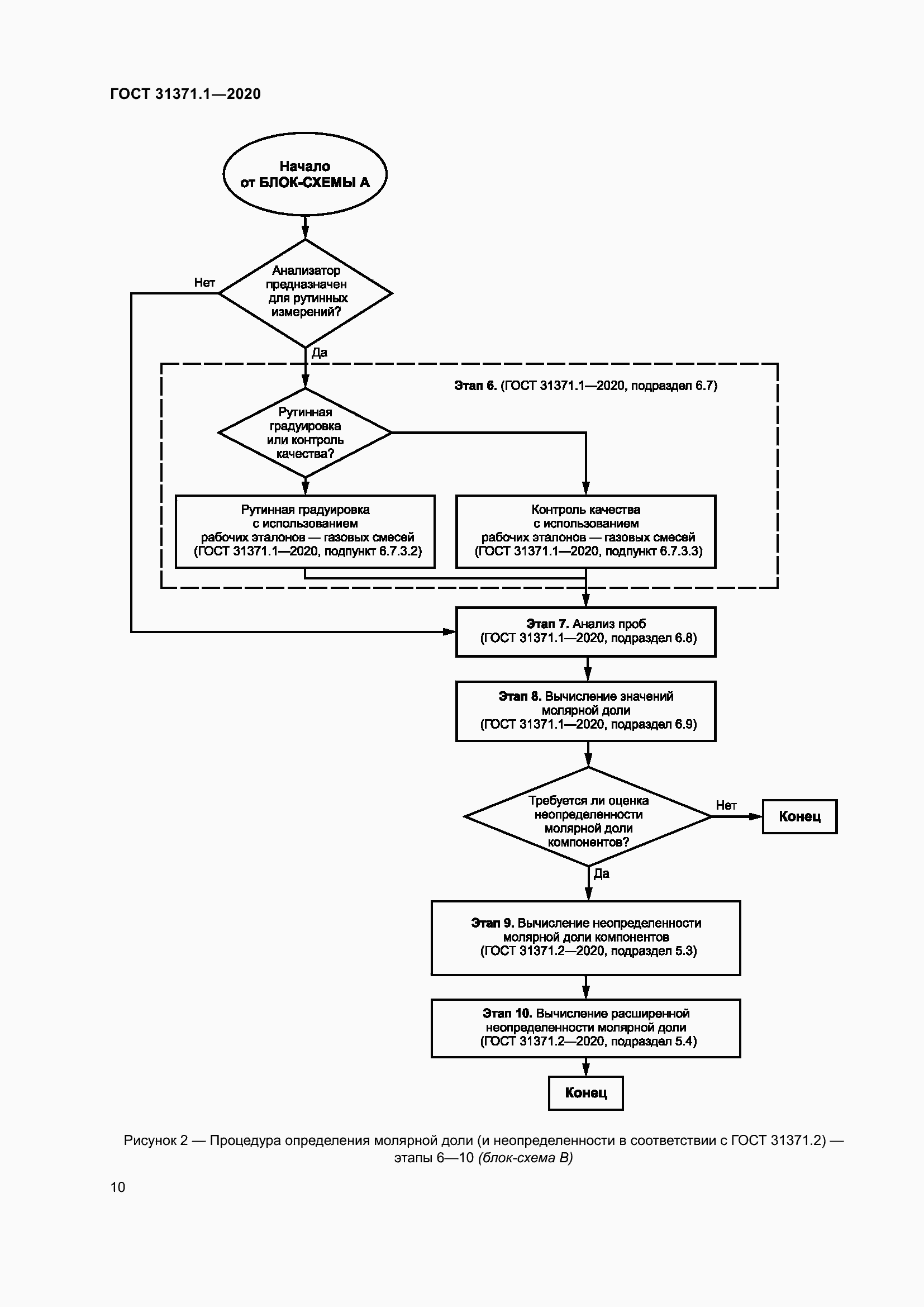
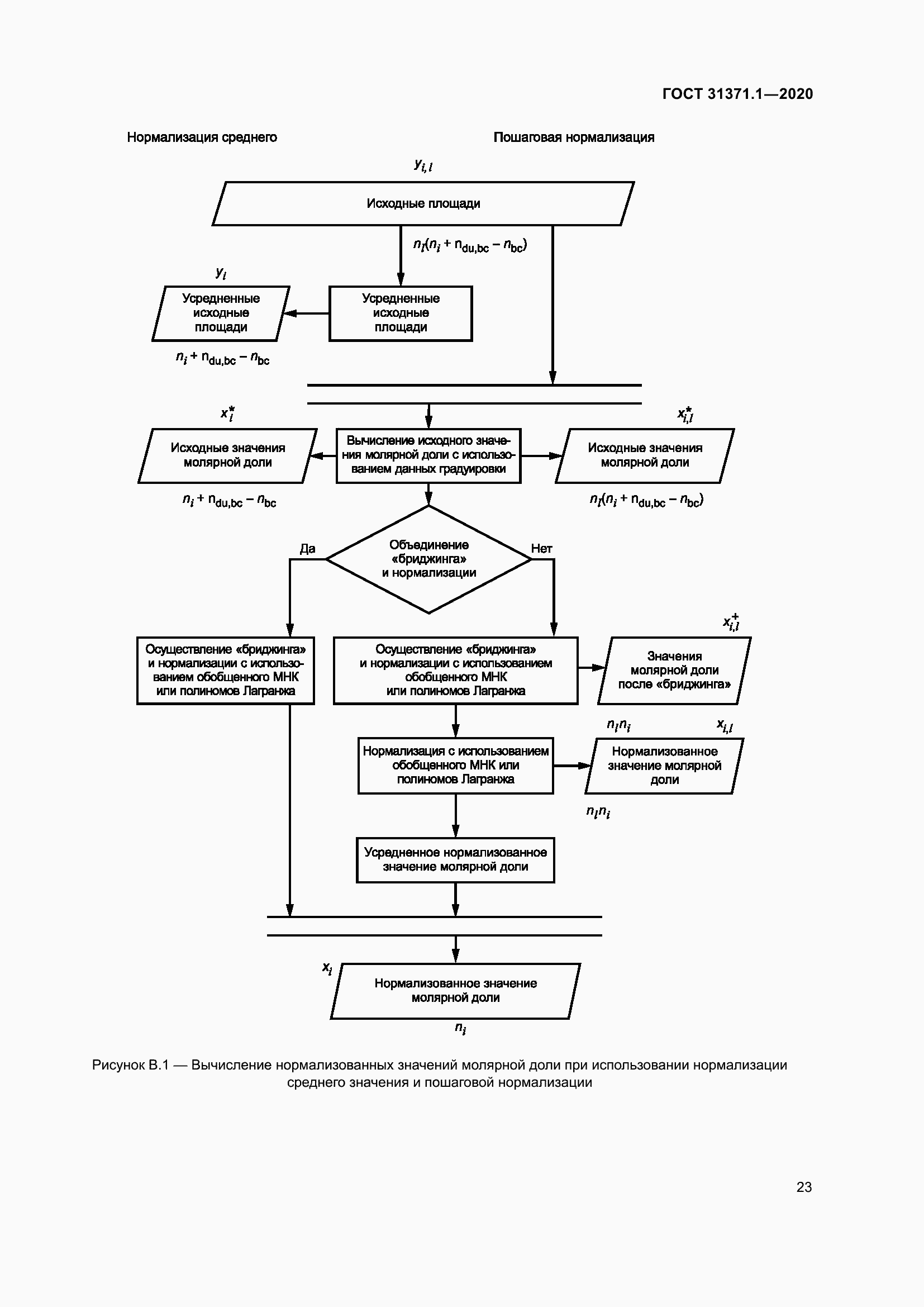
Настоящий стандарт устанавливает методы вычисления молярной доли компонентов природного газа, определяет требования к обработке исходных данных и распространяется на одноступенчатые и многоступенчатые методы анализа с использованием многоточечной градуировки или градуировки в точке с оценкой их эффективности. В настоящем стандарте регламентированы процедуры вычисления значений молярной доли до и после нормализации с оценкой неопределенности измерений, рекомендуемые для обработки данных, полученных при многократных или единичных анализах проб природного газа
Связи и замены
Заменяющий:
-
Взамен:
ГОСТ 31371.1-2008
Описание стандарта
ГОСТ 31371.1-2020 Газ природный. Определение состава методом газовой хроматографии с оценкой неопределенности. Часть 1. Общие указания и определение состава
Страницы стандарта
















































Приложение №1: Поправка к ГОСТ 31371.1-2020 Обозначение: Поправка к ГОСТ 31371.1-2020 Дата введения в действие: 15.03.2021

Приложение №2: Поправка к ГОСТ 31371.1-2020 Обозначение: Поправка к ГОСТ 31371.1-2020 Дата введения в действие: 18.05.2023
