ГОСТ 31371.2-2020 Газ природный. Определение состава методом газовой хроматографии с оценкой неопределенности. Часть 2. Вычисление неопределенности
ГОСТ
Скачать ГОСТ в PDF или DOC бесплатно
Основная информация
Обозначение:
ГОСТ 31371.2-2020
Статус:
Действует
Тип:
ГОСТ
Название русское:
Газ природный. Определение состава методом газовой хроматографии с оценкой неопределенности. Часть 2. Вычисление неопределенности
Название английское:
Natural gas. Determination of composition by gas chromatography method with evaluation of uncertainty. Part 2. Uncertainty calculations
Даты и сроки
Дата регистрации:
05-29-20
Дата издания:
10-19-20
Дата введения в действие:
07-01-21
Дата завершения срока действия:
-
Применение и описание
Область и условия применения:
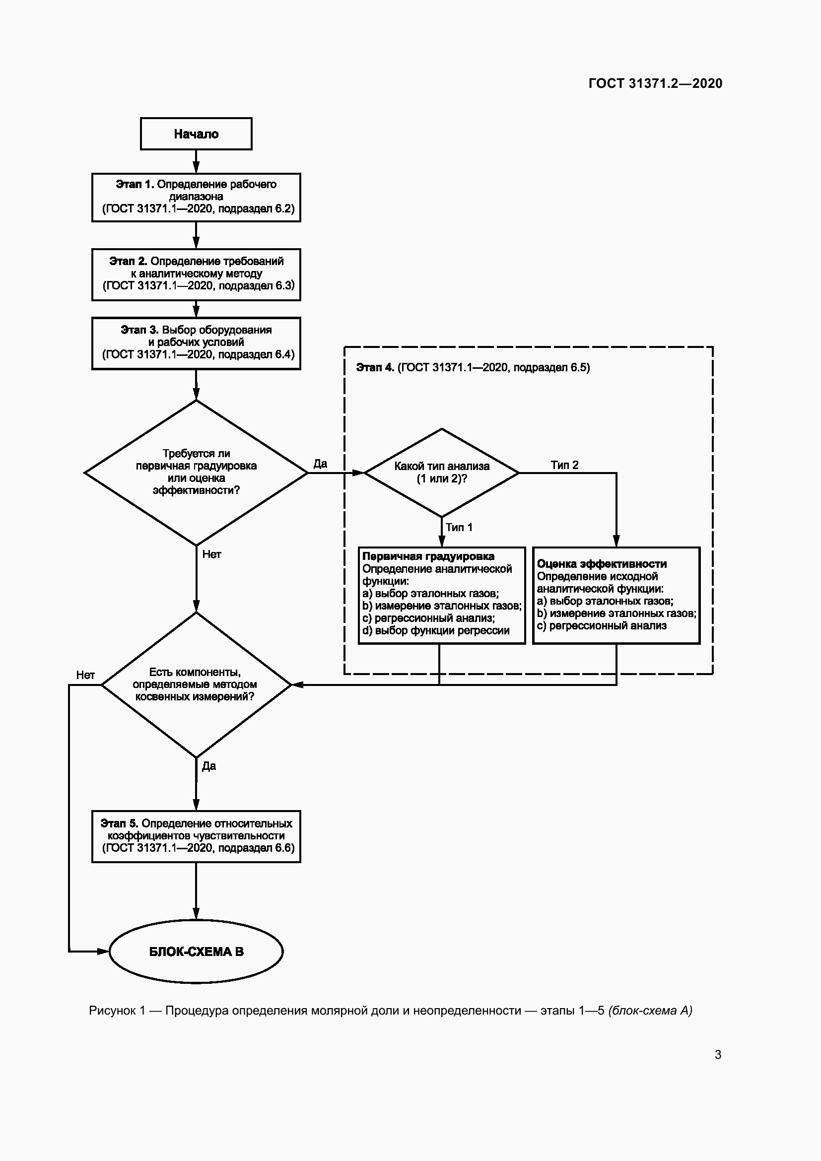
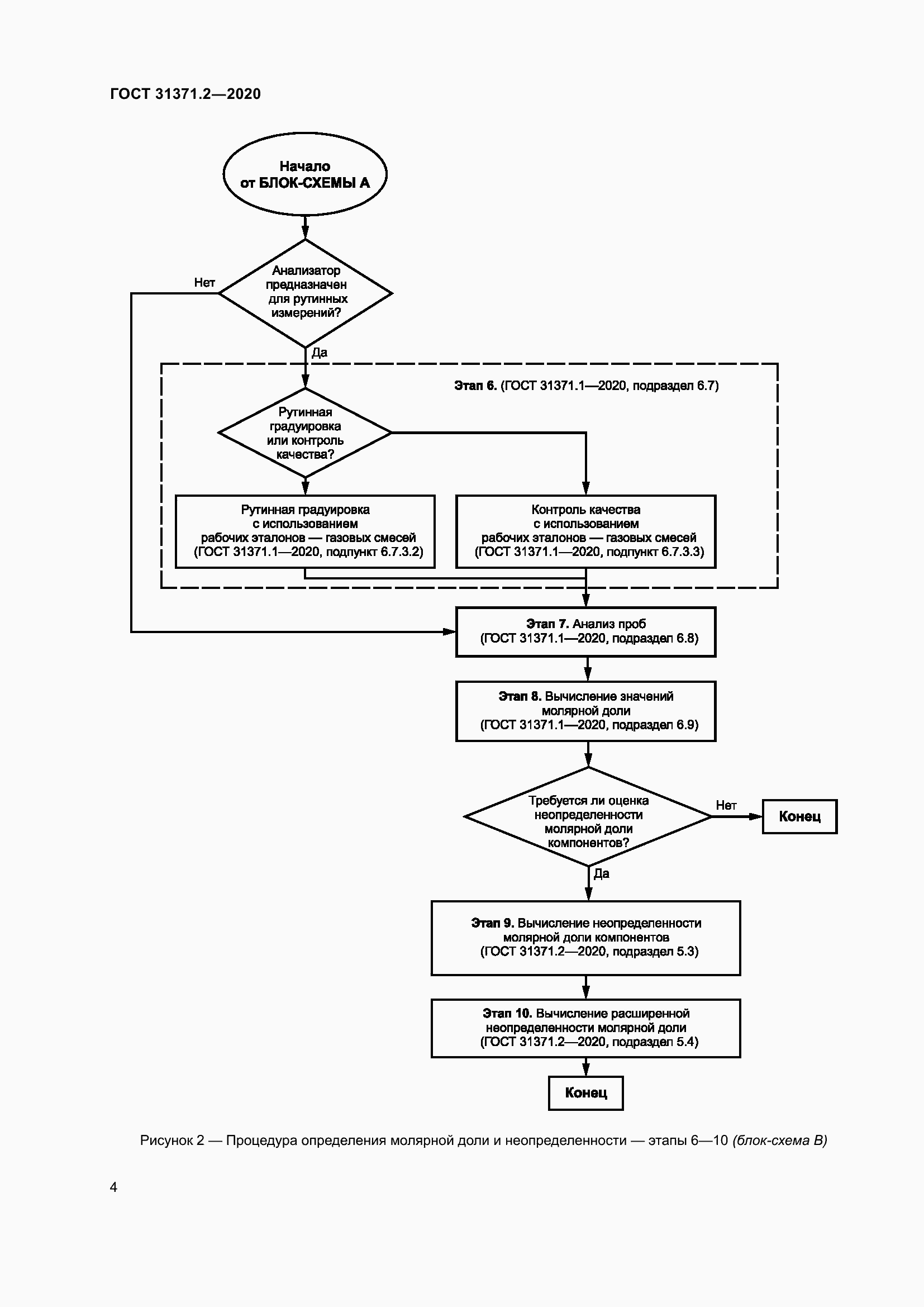
Настоящий стандарт устанавливает процедуру вычисления неопределенности молярной доли каждого компонента природного газа, определяемой в соответствии с ГОСТ 31371.1
Связи и замены
Заменяющий:
-
Взамен:
ГОСТ 31371.2-2008
Описание стандарта
ГОСТ 31371.2-2020 Газ природный. Определение состава методом газовой хроматографии с оценкой неопределенности. Часть 2. Вычисление неопределенности
Страницы стандарта


























Приложение №1: Поправка к ГОСТ 31371.2-2020 Обозначение: Поправка к ГОСТ 31371.2-2020 Дата введения в действие: 15.03.2021

Приложение №2: Поправка к ГОСТ 31371.2-2020 Обозначение: Поправка к ГОСТ 31371.2-2020 Дата введения в действие: 11.09.2023
