ГОСТ 31371.5-2022 Газ природный. Определение состава методом газовой хроматографии с оценкой неопределенности. Часть 5. Определение азота, диоксида углерода и углеводородов С1 – С5 и С6+ изотермическим методом
ГОСТ
Скачать ГОСТ в PDF или DOC бесплатно
Основная информация
Обозначение:
ГОСТ 31371.5-2022
Статус:
Действует
Тип:
ГОСТ
Название русское:
Газ природный. Определение состава методом газовой хроматографии с оценкой неопределенности. Часть 5. Определение азота, диоксида углерода и углеводородов С1 – С5 и С6+ изотермическим методом
Название английское:
Natural gas. Determination of composition and associated uncertainty by gas chromatography. Part 5. Determination of nitrogen, carbon dioxide, C1 to C5 hydrocarbons and C6+ hydrocarbons by isothermal method
Даты и сроки
Дата регистрации:
02-28-22
Дата издания:
04-20-22
Дата введения в действие:
07-01-23
Применение и описание
Область и условия применения:
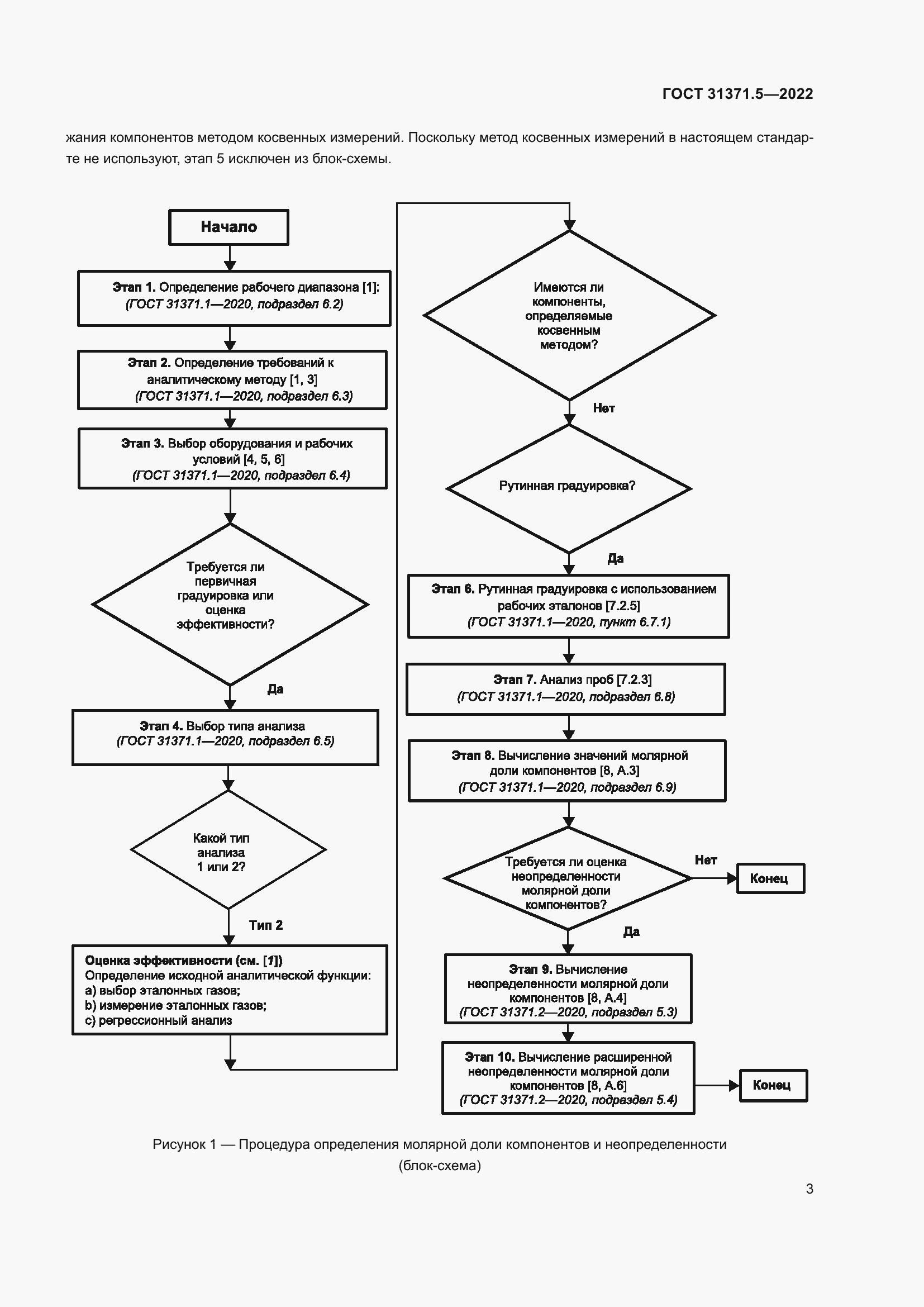
Настоящий стандарт устанавливает процедуру количественного определения содержания азота, диоксида углерода и углеводородов С1 – С5 индивидуально и суммарного содержания С6+, представленного всеми углеводородами с числом атомов углерода 6 и выше, в пробах природного газа методом газовой хроматографии. Настоящий стандарт применяют для анализа природного газа в пределах рабочих диапазонов, приведенных в таблице 1
Связи и замены
Взамен:
ГОСТ 31371.5-2008
Описание стандарта
ГОСТ 31371.5-2022 Газ природный. Определение состава методом газовой хроматографии с оценкой неопределенности. Часть 5. Определение азота, диоксида углерода и углеводородов С1 – С5 и С6+ изотермическим методом
Страницы стандарта

































Приложение №1: Поправка к ГОСТ 31371.5-2022 Обозначение: Поправка к ГОСТ 31371.5-2022 Дата введения в действие: 11.09.2023
