ГОСТ 26976-86 Нефть и нефтепродукты. Методы измерения массы
ГОСТ
Скачать ГОСТ в PDF или DOC бесплатно
Основная информация
Обозначение:
ГОСТ 26976-86
Статус:
Утратил силу в РФ
Тип:
ГОСТ
Название русское:
Нефть и нефтепродукты. Методы измерения массы
Название английское:
Oil and petroleum products. Methods of mass measurement
Даты и сроки
Дата издания:
11-24-86
Дата введения в действие:
01-01-87
Дата завершения срока действия:
06-01-03
Применение и описание
Область и условия применения:
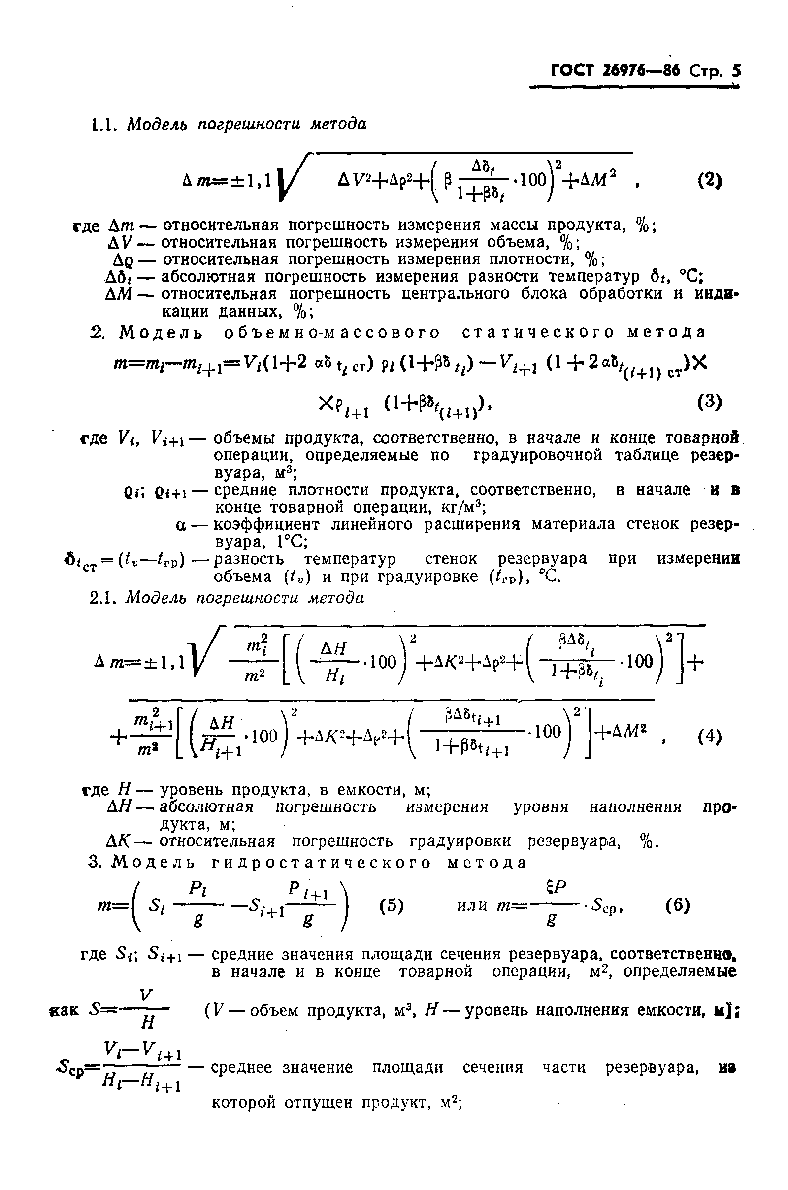
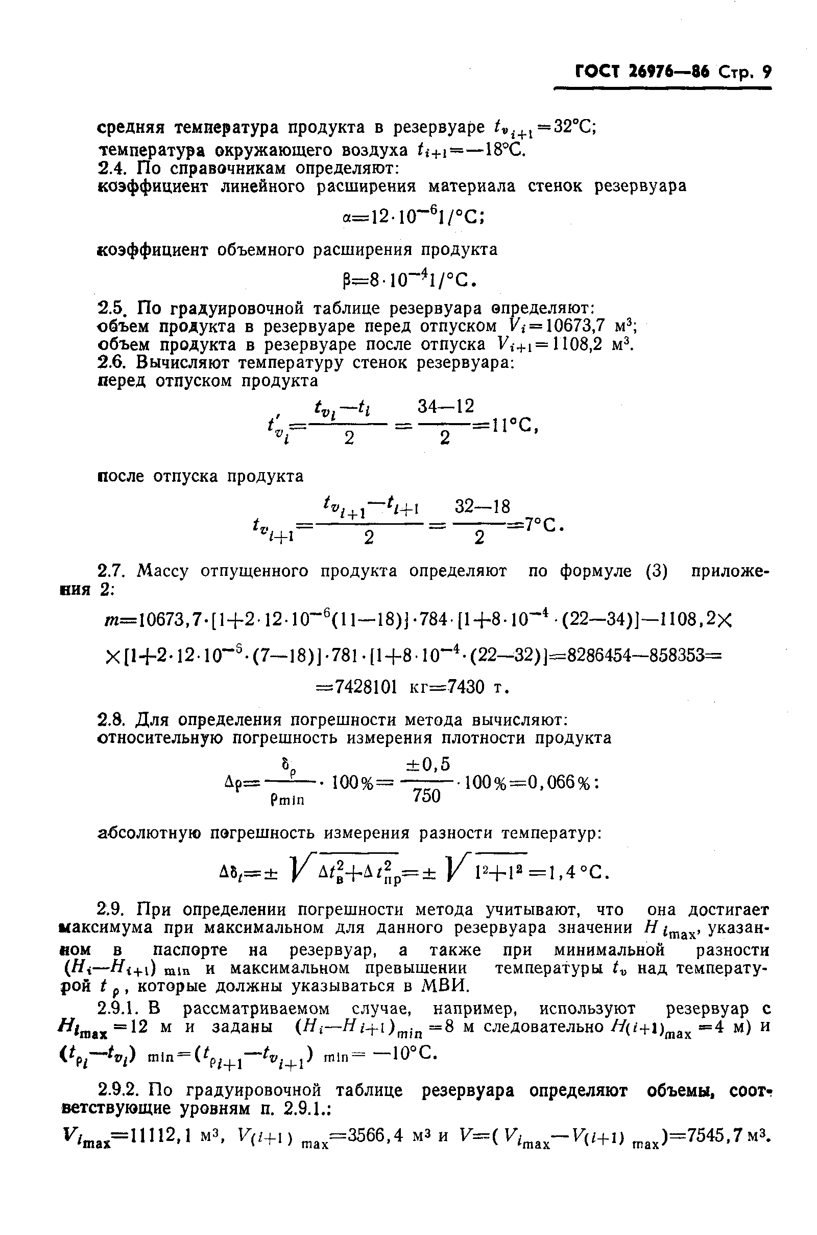
Настоящий стандарт устанавливает методы измерения массы нефти и жидких нефтепродуктов, а также битумов и пластических смазок. Стандарт является основополагающим документом для разработки методик выполнения измерений
Связи и замены
Заменяющий:
-
Взамен:
ГОСТ 8.370-80;ГОСТ 8.378-80
Изменения и переиздания
Список изменений:
№0 от (рег. ) «Поправка к изменению»
Описание стандарта
ГОСТ 26976-86 Нефть и нефтепродукты. Методы измерения массы
Страницы стандарта















