ГОСТ 33509-2015 Топливо твердое из бытовых отходов. Методы подготовки лабораторной пробы
ГОСТ
Скачать ГОСТ в PDF или DOC бесплатно
Основная информация
Обозначение:
ГОСТ 33509-2015
Статус:
Действует
Тип:
ГОСТ
Название русское:
Топливо твердое из бытовых отходов. Методы подготовки лабораторной пробы
Название английское:
Solid recovered fuel. Methods for laboratory sample preparation
Даты и сроки
Дата регистрации:
09-29-15
Дата издания:
09-30-19
Дата введения в действие:
01-01-17
Дата завершения срока действия:
-
Применение и описание
Область и условия применения:
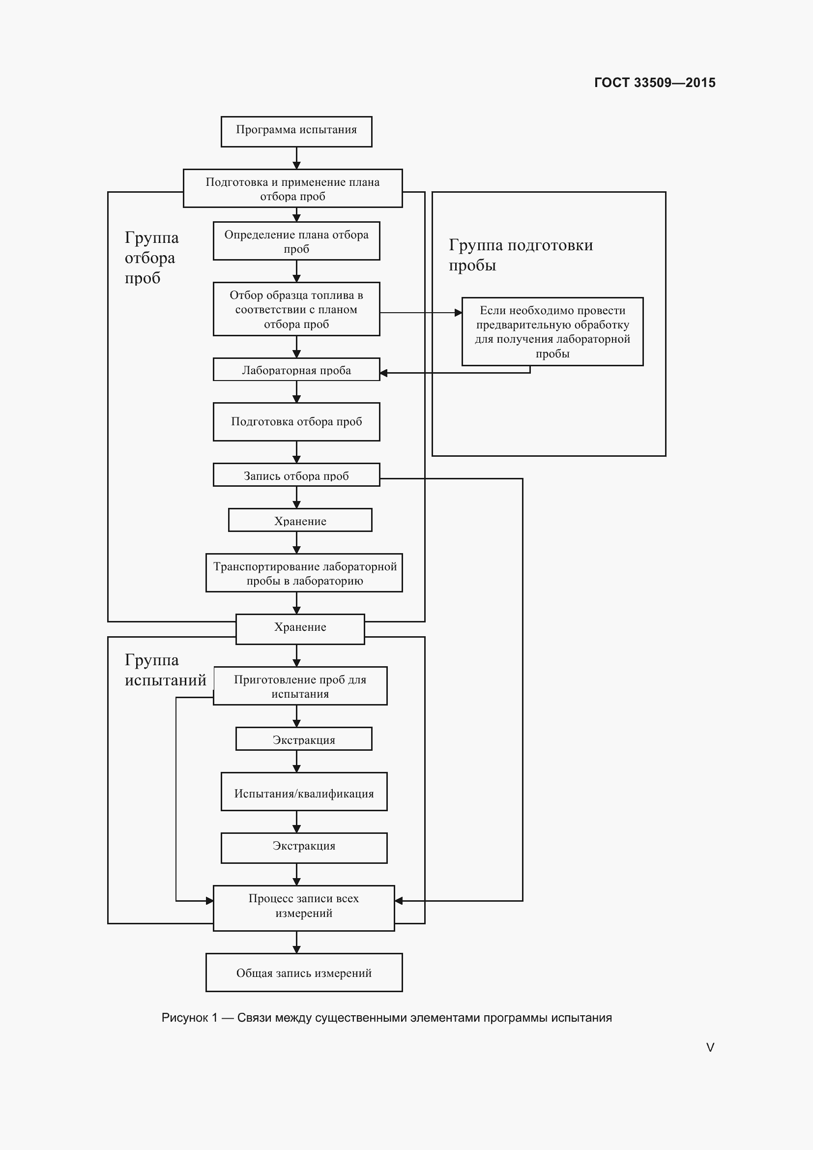
Настоящий стандарт описывает методы сокращения объединенной пробы до лабораторной пробы, лабораторной пробы-до аналитической пробы, и используется при испытаниях твердого топлива из бытовых отходов. Методы, приведенные в настоящем стандарте, используют для приготовления проб, для определения насыпной массы, прочности, гранулометрического состава, влаги, зольности, показателей плавкости золы, теплоты сгорания, химического состава и примесей
Связи и замены
Заменяющий:
-
Описание стандарта
ГОСТ 33509-2015 Топливо твердое из бытовых отходов. Методы подготовки лабораторной пробы
Страницы стандарта































