ГОСТ 33510-2015 Топливо твердое из бытовых отходов. Методы подготовки образца для испытаний из лабораторной пробы
ГОСТ
Скачать ГОСТ в PDF или DOC бесплатно
Основная информация
Обозначение:
ГОСТ 33510-2015
Статус:
Действует
Тип:
ГОСТ
Название русское:
Топливо твердое из бытовых отходов. Методы подготовки образца для испытаний из лабораторной пробы
Название английское:
Solid recovered fuels. Methods for the preparation of the test sample from the laboratory sample
Даты и сроки
Дата регистрации:
09-29-15
Дата издания:
09-17-19
Дата введения в действие:
01-01-17
Дата завершения срока действия:
-
Применение и описание
Область и условия применения:
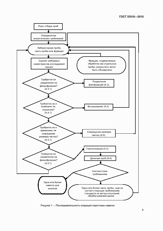
Настоящий стандарт определяет последовательность операций для обеспечения представительности проб, отобранных в соответствии с планом отбора для физического и/или химического анализа. Данный стандарт определяет последовательность проводимых операций обработки лабораторной пробы для получения необходимой навески для проведения испытаний в дополнение к определенным требованиям анализа
Связи и замены
Заменяющий:
-
Описание стандарта
ГОСТ 33510-2015 Топливо твердое из бытовых отходов. Методы подготовки образца для испытаний из лабораторной пробы
Страницы стандарта



























