ГОСТ Р 15.011-2022 Система разработки и постановки продукции на производство. Патентные исследования. Содержание и порядок проведения
ГОСТ Р
Скачать ГОСТ в PDF или DOC бесплатно
Основная информация
Обозначение:
ГОСТ Р 15.011-2022
Статус:
Заменен
Тип:
ГОСТ Р
Название русское:
Система разработки и постановки продукции на производство. Патентные исследования. Содержание и порядок проведения
Название английское:
System of product development and installation for production. Patent research. Content and procedure
Даты и сроки
Дата издания:
09-22-22
Дата введения в действие:
05-31-23
Дата завершения срока действия:
03-01-24
Применение и описание
Область и условия применения:
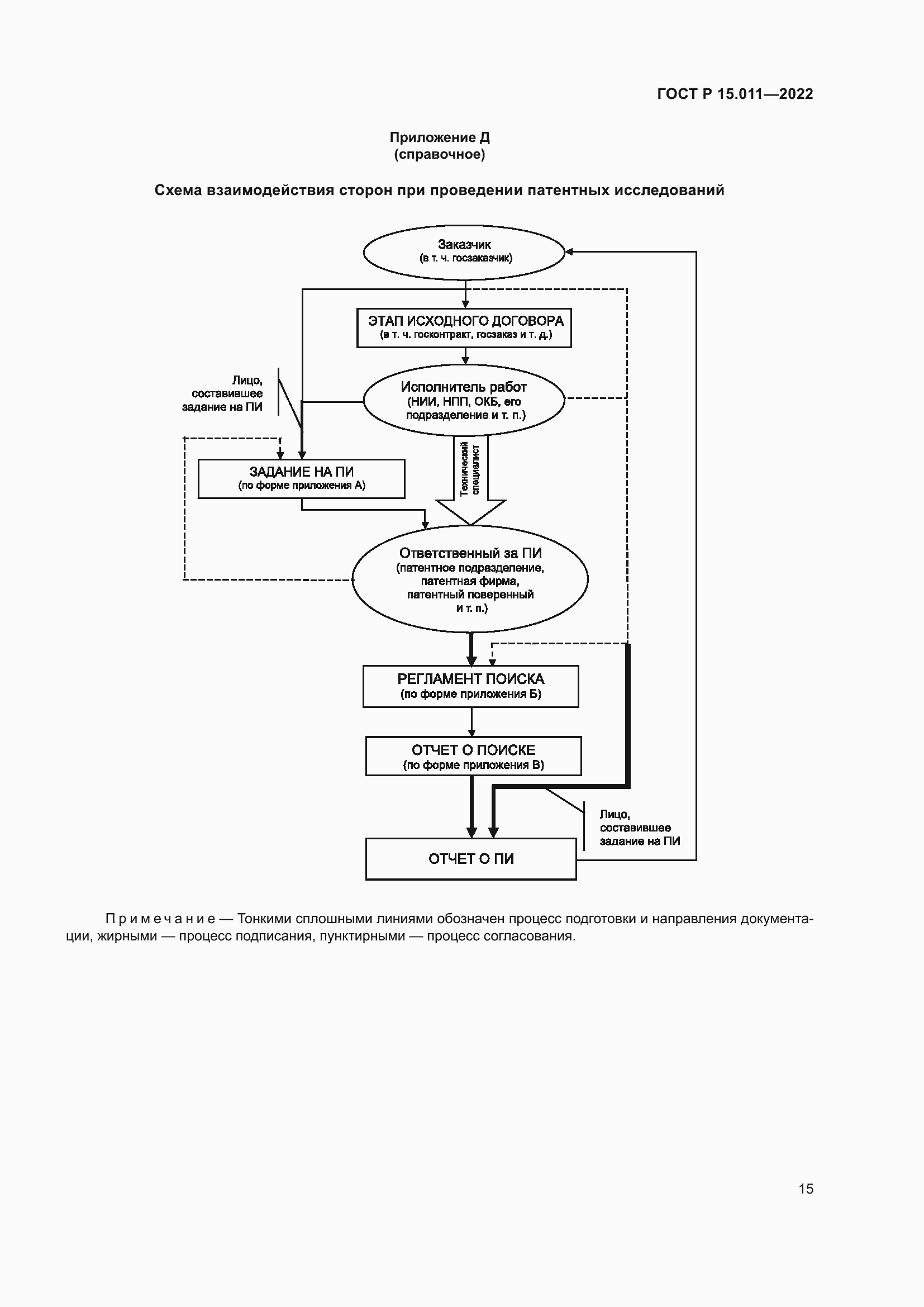
Настоящий стандарт устанавливает требования к содержанию и порядку проведения патентных исследований на территории Российской Федерации. Настоящий стандарт предназначен для применения при проведении патентных исследований хозяйствующими субъектами любой организационно-правовой формы при выполнении научно-исследовательских, опытно-конструкторских и других работ по государственным контрактам или иным договорам, а также инициативных работ в интересах указанных субъектов или физических лиц на различных стадиях жизненного цикла их собственной продукции (в том числе работ или услуг) и/или продукции третьих лиц
Связи и замены
Заменяющий:
ГОСТ Р 15.011-2024
Взамен:
ГОСТ Р 15.011-96
Описание стандарта
ГОСТ Р 15.011-2022 Система разработки и постановки продукции на производство. Патентные исследования. Содержание и порядок проведения
Страницы стандарта



















