ГОСТ Р ИСО 18283-2010 Уголь каменный и кокс. Ручной отбор проб
ГОСТ Р ИСО
Скачать ГОСТ в PDF или DOC бесплатно
Основная информация
Обозначение:
ГОСТ Р ИСО 18283-2010
Статус:
Действует
Тип:
ГОСТ Р ИСО
Название русское:
Уголь каменный и кокс. Ручной отбор проб
Название английское:
Hard coal and coke. Manual sampling
Даты и сроки
Дата издания:
01-14-13
Дата введения в действие:
07-01-12
Дата завершения срока действия:
-
Применение и описание
Область и условия применения:
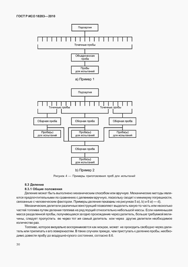
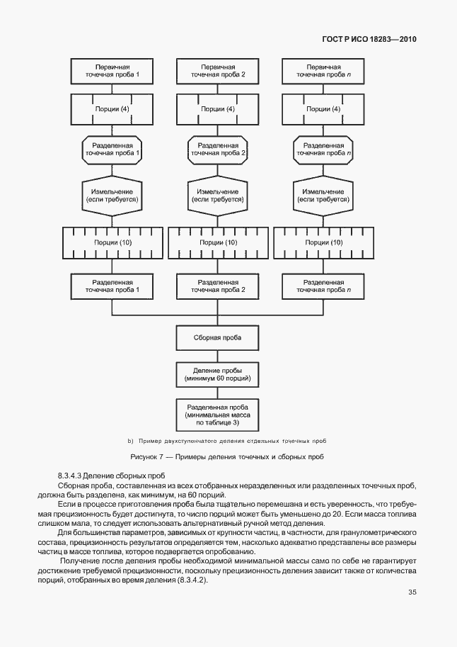
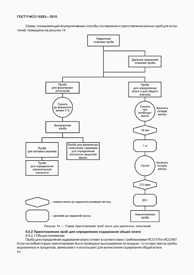
Настоящий стандарт устанавливает основные термины и определения, используемые при ручном отборе проб каменного угля и кокса, и описывает общие принципы опробования топлива. Настоящий стандарт регламентирует процедуры и требования, относящиеся к разработке плана, методов и приспособлений и оборудования для отбора проб вручную, обращению с пробами и их хранению, приготовлению проб, а также к составлению акта отбора проб. Настоящий стандарт распространяется на ручной отбор проб топлива из движущихся потоков. Руководящие указания по отбору проб вручную из неподвижных партий топлива приведены в приложении В, но этот метод отбора не обеспечивает получение представительной пробы для испытаний и в случае его использования это должно быть обязательно отражено в акте отбора проб. Настоящий стандарт не распространяется на отбор проб бурых углей и лигнитов. Эти вопросы рассматриваются в ИСО 5069-1 и ИСО 5069-2[3]. Отбор проб из угольных пластов, руководство по которому дается в ИСО 14180. Механический отбор проб угля и кокса, который освещается в восьми частях ISO 13909
Связи и замены
Заменяющий:
-
Описание стандарта
ГОСТ Р ИСО 18283-2010 Уголь каменный и кокс. Ручной отбор проб
Страницы стандарта

























































