ГОСТ Р 54229-2010 Топливо твердое из бытовых отходов. Методы подготовки образца для испытаний из лабораторной пробы
ГОСТ Р
Скачать ГОСТ в PDF или DOC бесплатно
Основная информация
Обозначение:
ГОСТ Р 54229-2010
Статус:
Отменен
Тип:
ГОСТ Р
Название русское:
Топливо твердое из бытовых отходов. Методы подготовки образца для испытаний из лабораторной пробы
Название английское:
Solid recovered fuels. Methods for the preparation of the test sample from the laboratory sample
Даты и сроки
Дата издания:
04-10-12
Дата введения в действие:
07-01-12
Дата завершения срока действия:
01-01-17
Применение и описание
Область и условия применения:
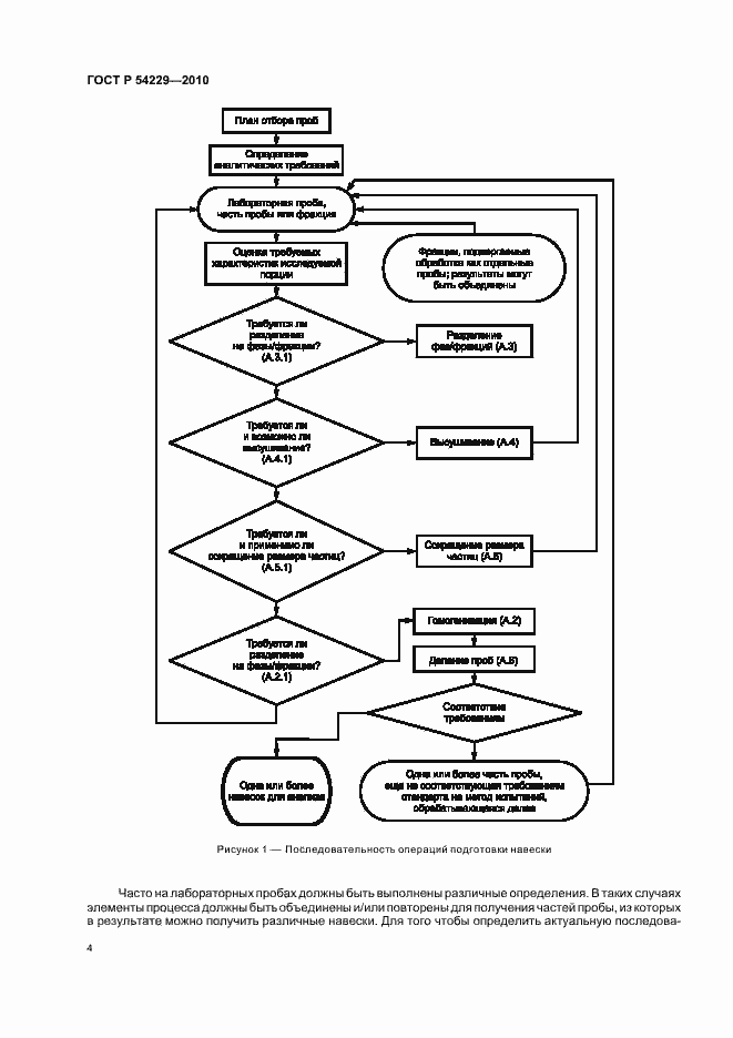
Настоящий стандарт определяет последовательность операций для обеспечения представительности проб, отобранных в соответствии с планом отбора для физического и/или химического анализа. Данный стандарт определяет последовательность проводимых операций обработки лабораторной пробы для получения необходимой навески для проведения испытаний в дополнение к определенным требованиям анализа
Связи и замены
Заменяющий:
-
Изменения и переиздания
Список изменений:
№0 от (рег. ) «Текстовое изменение; Изменено заглавие»
Описание стандарта
ГОСТ Р 54229-2010 Топливо твердое из бытовых отходов. Методы подготовки образца для испытаний из лабораторной пробы
Страницы стандарта



















