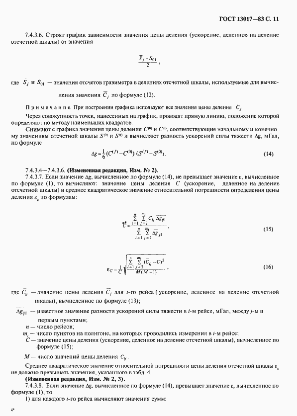
ГОСТ 13017-83 Гравиметры наземные. Общие технические условия
ГОСТ
Скачать ГОСТ в PDF или DOC бесплатно
Основная информация
Обозначение:
ГОСТ 13017-83
Статус:
Действует
Тип:
ГОСТ
Название русское:
Гравиметры наземные. Общие технические условия
Название английское:
Surface gravimeters. General specifications
Даты и сроки
Дата издания:
02-01-99
Дата введения в действие:
01-01-85
Дата завершения срока действия:
-
Применение и описание
Область и условия применения:
Настоящий стандарт распространяется на наземные статические гравиметры , предназначенные для относительных измерений разности ускорения силы тяжести в полевых условиях. Стандарт не распространяется на гравиметры специального назначения (геодезические, приливные)
Связи и замены
Заменяющий:
-
Взамен:
ГОСТ 13017-73;ГОСТ 20792-79
Изменения и переиздания
Список изменений:
№1 от (рег. ) «Срок действия продлен» №2 от (рег. ) «Срок действия продлен» №3 от (рег. ) «Срок действия продлен»
Описание стандарта
ГОСТ 13017-83 Гравиметры наземные. Общие технические условия
Страницы стандарта


























