ГОСТы >
75.180.01 Оборудование для нефтяной и газовой промышленности в целом >
ГОСТ Р ИСО 20815-2013
ГОСТ Р ИСО 20815-2013 Нефтяная, нефтехимическая и газовая промышленность. Управление обеспечением эффективности производства и надежностью
ГОСТ Р ИСО
Скачать ГОСТ в PDF или DOC бесплатно
Основная информация
Обозначение:
ГОСТ Р ИСО 20815-2013
Статус:
Действует
Тип:
ГОСТ Р ИСО
Название русское:
Нефтяная, нефтехимическая и газовая промышленность. Управление обеспечением эффективности производства и надежностью
Название английское:
Petroleum, petrochemical and natural gas industries. Ensuring production efficiency and reliability management
Даты и сроки
Дата издания:
08-11-15
Дата введения в действие:
06-01-14
Дата завершения срока действия:
-
Применение и описание
Область и условия применения:
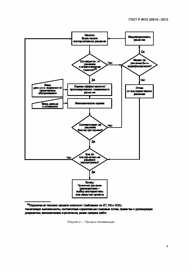
Настоящий стандарт вводит концепцию обеспечения эффективности производственного процесса (производства) применительно к системам и операциям, связанным с поисково-разведочным бурением скважин, разработкой месторождений углеводородов (далее - месторождений), переработкой углеводородного сырья и транспортировкой нефтяных, нефтехимических и газовых ресурсов. Настоящий стандарт распространяется на производственные объекты и виды деятельности в сегментах: разведки и добычи (в т. ч. подводной) «апстрим», транспортировки и логистики «мидстрим», переработки и сбыта «даунстрим». Настоящий стандарт концентрирует внимание на обеспечении эффективности производственных процессов добычи и переработки нефти и газа и связанных с ними процессов, и охватывает вопросы анализа надежности/безотказности и технического обслуживания компонентов. Настоящий стандарт распространяется на процессы и мероприятия и содержит требования и руководящие указания в области систематического управления, эффективного планирования, внедрения и применения концепции обеспечения эффективности производства и методов обеспечения надежности, которые направлены на достижение экономически эффективных решений на протяжении всего жизненного цикла проекта освоения месторождения
Связи и замены
Заменяющий:
-
Описание стандарта
ГОСТ Р ИСО 20815-2013 Нефтяная, нефтехимическая и газовая промышленность. Управление обеспечением эффективности производства и надежностью
Страницы стандарта








































































