ГОСТ Р 55507-2013 Эксплуатация речных портов. Термины и определения
ГОСТ Р
Скачать ГОСТ в PDF или DOC бесплатно
Основная информация
Обозначение:
ГОСТ Р 55507-2013
Статус:
Действует
Тип:
ГОСТ Р
Название русское:
Эксплуатация речных портов. Термины и определения
Название английское:
Operation of the river ports. Terms and definitions
Даты и сроки
Дата издания:
04-06-20
Дата введения в действие:
07-01-14
Дата завершения срока действия:
-
Применение и описание
Область и условия применения:
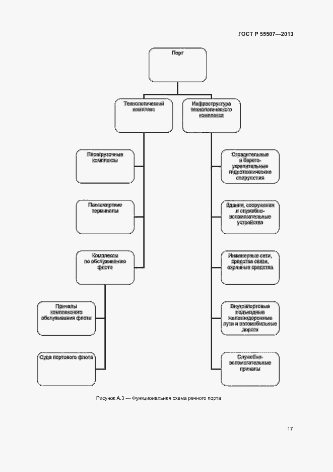
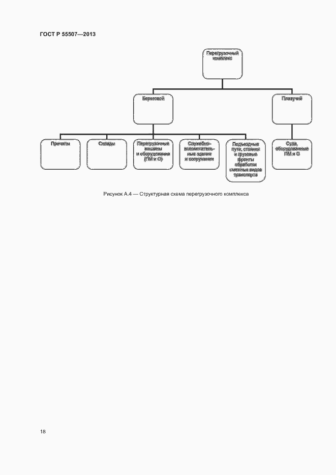
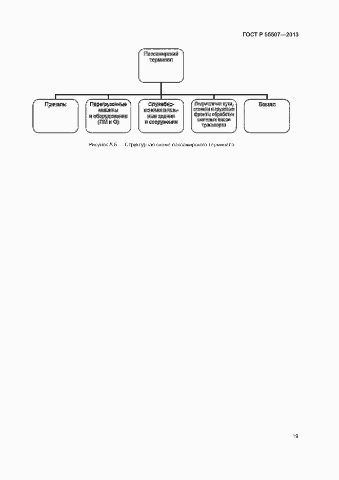
Настоящий стандарт устанавливает термины и определения понятий в области эксплуатации речных портов. Термины, установленные настоящим стандартом, рекомендуются для применения во всех видах документации и литературы в области эксплуатации портов, входящих в сферу действия работ по стандартизации и (или) использующих результаты этих работ. Настоящий стандарт должен применяться совместно с ГОСТ Р 55506, ГОСТ Р 50646, ГОСТ Р 51006, ГОСТ 17527, ГОСТ 18322, ГОСТ 18501, ГОСТ 21391, ГОСТ Р ИСО 6165
Связи и замены
Заменяющий:
-
Описание стандарта
ГОСТ Р 55507-2013 Эксплуатация речных портов. Термины и определения
Страницы стандарта


























