ГОСТ 9450-76 Измерение микротвердости вдавливанием алмазных наконечников
ГОСТ
Скачать ГОСТ в PDF или DOC бесплатно
Основная информация
Обозначение:
ГОСТ 9450-76
Статус:
Действует
Тип:
ГОСТ
Название русское:
Измерение микротвердости вдавливанием алмазных наконечников
Название английское:
Measurements microhardness by diamond instruments indentation
Даты и сроки
Дата издания:
03-01-93
Дата введения в действие:
01-01-77
Дата завершения срока действия:
-
Применение и описание
Область и условия применения:
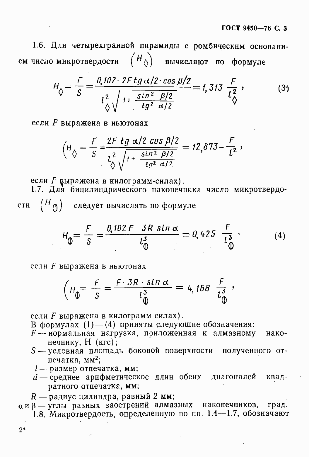
Настоящий стандарт устанавливает метод измерения микротвердости изделий и образцов из металлов, сплавов, минералов, стекол, пластмасс, полупроводников, керамики, тонких листов, фольги, пленок, гальванических, диффузионных, химически осажденных и электроосажденных покрытий вдавливанием алмазных наконечников. Испытуемые материалы по твердости ограничены изделиями (образцами) из алмаза и их производными. Стандарт устанавливает два метода испытаний: по восстановленному отпечатку (основной метод); по невосстановленному отпечатку (дополнительный метод)
Связи и замены
Заменяющий:
-
Взамен:
ГОСТ 9450-60
Изменения и переиздания
Список изменений:
№1 от (рег. ) «Срок действия продлен» №2 от (рег. ) «Срок действия продлен»
Описание стандарта
ГОСТ 9450-76 Измерение микротвердости вдавливанием алмазных наконечников
Страницы стандарта




































Приложение №3: Поправка к ГОСТ 9450-76 Обозначение: Поправка к ГОСТ 9450-76 Дата введения в действие: 18.11.2024
