ГОСТ 12119-80 Сталь электротехническая. Методы определения магнитных и электрических свойств
ГОСТ
Скачать ГОСТ в PDF или DOC бесплатно
Основная информация
Обозначение:
ГОСТ 12119-80
Статус:
Заменен
Тип:
ГОСТ
Название русское:
Сталь электротехническая. Методы определения магнитных и электрических свойств
Название английское:
Electrical steel. Methods of test for magnetic and electrical properties
Даты и сроки
Дата издания:
04-07-81
Дата введения в действие:
06-30-81
Дата завершения срока действия:
07-01-99
Применение и описание
Область и условия применения:
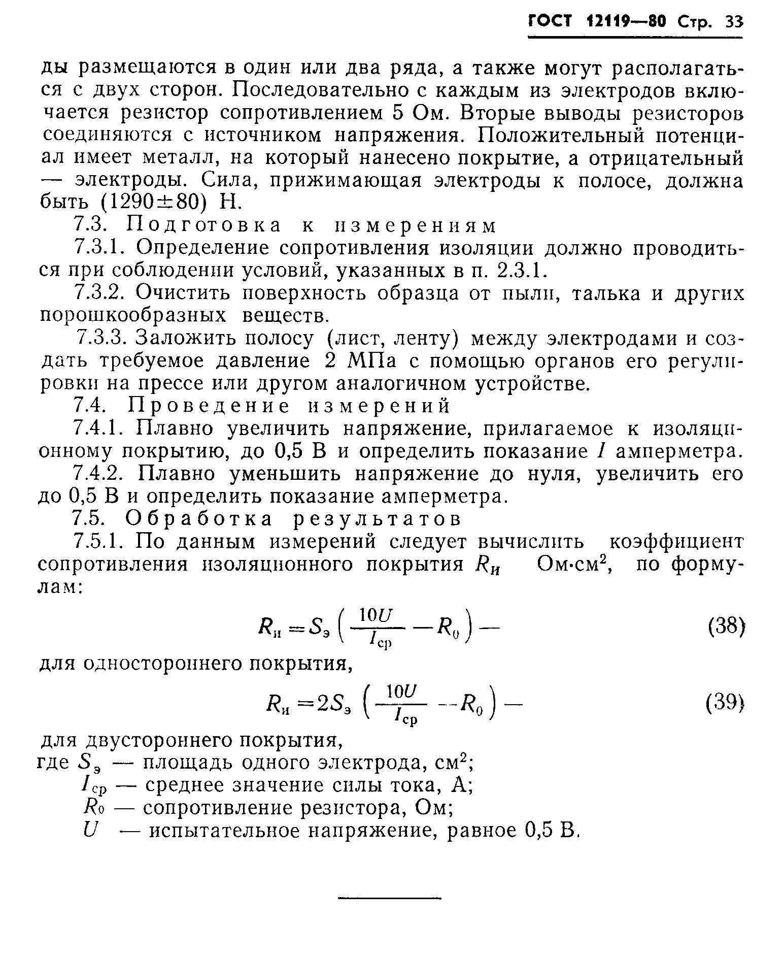
Настоящий стандарт устанавливает методы определения магнитных и электрических величин, характеризующих свойства образцов электротехнической стали: напряженности магнитного поля, магнитной индукции, удельных магнитных потерь, удельного электрического сопротивления электротехнической стали и коэффициента сопротивления изоляционного покрытия, наносимого на этот материал
Связи и замены
Заменяющий:
ГОСТ 12119.0-98 в части разд. 1; ГОСТ 12119.1-98 в части разд. 2 (измерения в постоянном магнитном поле); ГОСТ 12119.2-98 в части разд. 2 (измерения в пермеаметре); ГОСТ 12119.3-98 в части разд. 3; ГОСТ 12119.4-98 в части разд. 4; ГОСТ 12119.5-98 в части разд. 5; ГОСТ 12119.7-98 в части разд. 6; ГОСТ 12119.8-98 в части разд. 7
Взамен:
ГОСТ 12119-66
Заменяющий в части:
ГОСТ 12119.0-98 в части разд. 1; ГОСТ 12119.1-98 в части разд. 2 (измерения в постоянном магнитном поле); ГОСТ 12119.2-98 в части разд. 2 (измерения в пермеаметре); ГОСТ 12119.3-98 в части разд. 3; ГОСТ 12119.4-98 в части разд. 4; ГОСТ 12119.5-98 в части разд. 5; ГОСТ 12119.7-98 в части разд. 6; ГОСТ 12119.8-98 в части разд. 7
Описание стандарта
ГОСТ 12119-80 Сталь электротехническая. Методы определения магнитных и электрических свойств
Страницы стандарта







































