ГОСТ Р 50065-92 Ферросплавы. Экспериментальные методы оценки вариации качества и методы контроля точности отбора проб
ГОСТ Р
Скачать ГОСТ в PDF или DOC бесплатно
Основная информация
Обозначение:
ГОСТ Р 50065-92
Статус:
Отменен
Тип:
ГОСТ Р
Название русское:
Ферросплавы. Экспериментальные методы оценки вариации качества и методы контроля точности отбора проб
Название английское:
Ferroalloys. Experimental methods for the evaluation of the quality variation and methods for checking the precision of sampling
Даты и сроки
Дата издания:
10-13-92
Дата введения в действие:
06-30-93
Дата завершения срока действия:
07-01-13
Применение и описание
Область и условия применения:
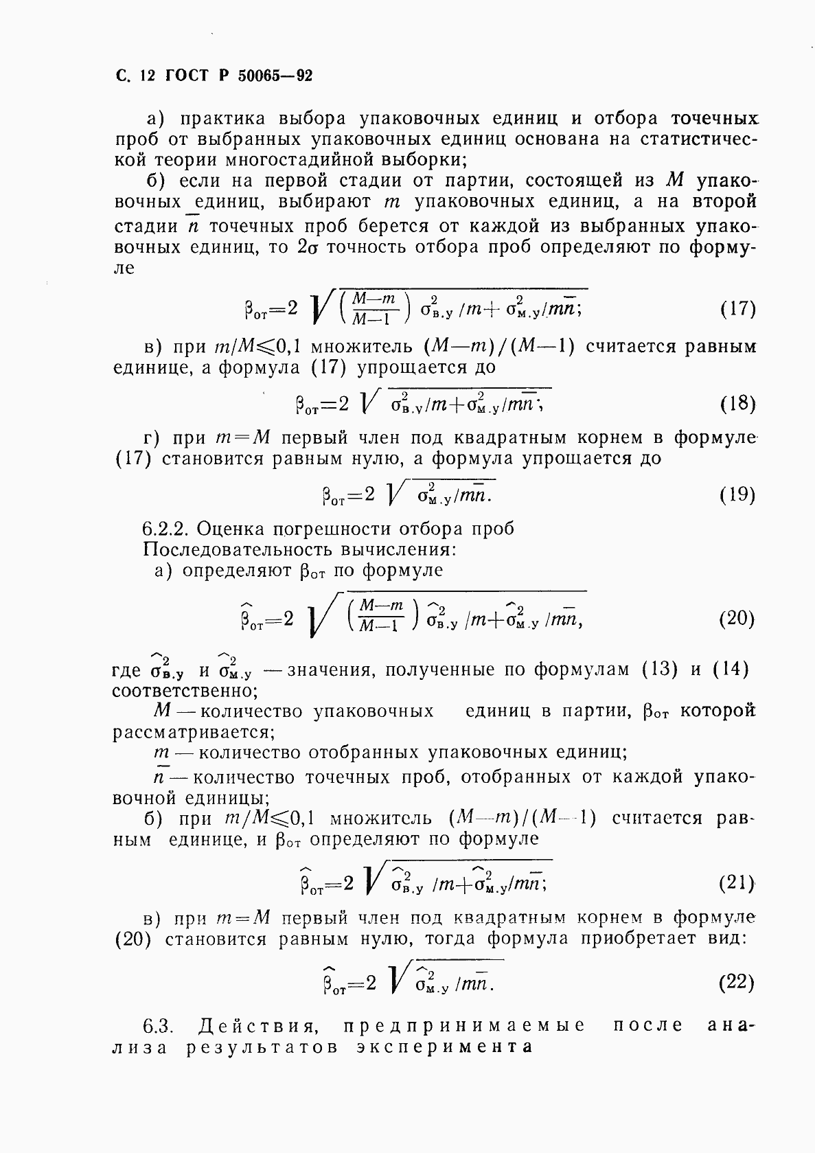
Настоящий стандарт устанавливает экспериментальные методы оценки вариации качества ферросплавов для определения параметров произвольного и двустадийного методов отбора проб, соответствующих государственным стандартам, а также устанавливает методы контроля точности произвольного и двустадийного методов отбора проб
Связи и замены
Заменяющий:
-
Изменения и переиздания
Список изменений:
№0 от (рег. ) «Текстовое изменение; Изменено заглавие»
Описание стандарта
ГОСТ Р 50065-92 Ферросплавы. Экспериментальные методы оценки вариации качества и методы контроля точности отбора проб
Страницы стандарта


















