ГОСТ Р 57618.2-2017 Инфраструктура маломерного флота. Яхтенные порты. Общие требования
ГОСТ Р
Скачать ГОСТ в PDF или DOC бесплатно
Основная информация
Обозначение:
ГОСТ Р 57618.2-2017
Статус:
Действует
Тип:
ГОСТ Р
Название русское:
Инфраструктура маломерного флота. Яхтенные порты. Общие требования
Название английское:
Small craft Infrastructure. Yacht harbours. General requirements
Даты и сроки
Дата издания:
08-26-20
Дата введения в действие:
01-01-18
Дата завершения срока действия:
-
Применение и описание
Область и условия применения:
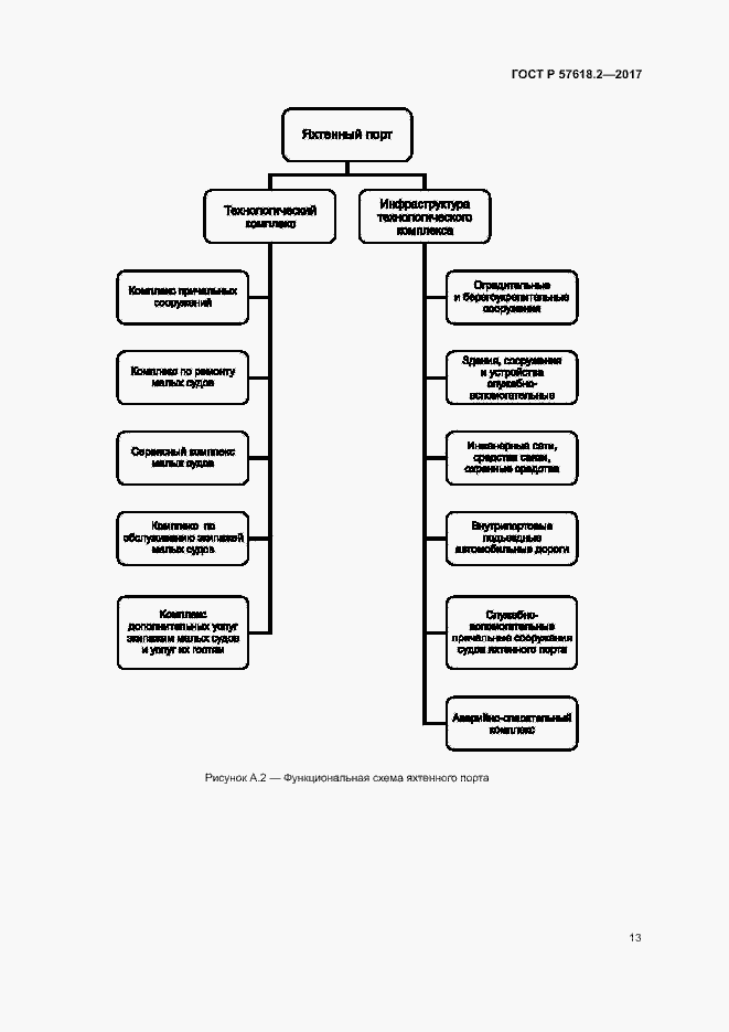
Настоящий стандарт устанавливает общие требования к яхтенным портам
Связи и замены
Заменяющий:
-
Описание стандарта
ГОСТ Р 57618.2-2017 Инфраструктура маломерного флота. Яхтенные порты. Общие требования
Страницы стандарта



















