ГОСТ 16274.1-77 Висмут. Метод химико-спектрального анализа
ГОСТ
Скачать ГОСТ в PDF или DOC бесплатно
Основная информация
Обозначение:
ГОСТ 16274.1-77
Статус:
Действует
Тип:
ГОСТ
Название русское:
Висмут. Метод химико-спектрального анализа
Название английское:
Bismuth. Method of spectrochemical analysis
Даты и сроки
Дата издания:
07-01-97
Дата введения в действие:
01-01-78
Дата завершения срока действия:
-
Применение и описание
Область и условия применения:
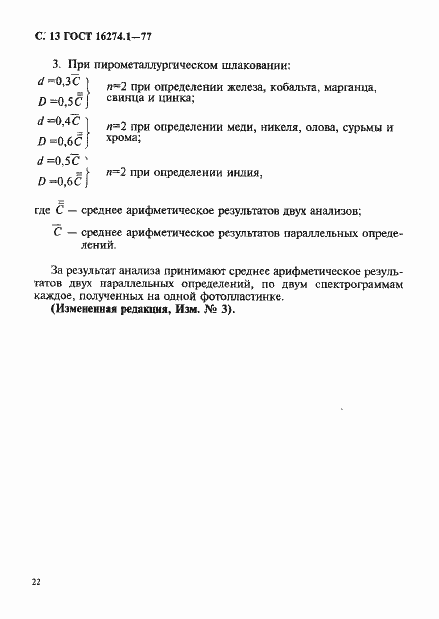
Настоящий стандарт распространяется на висмут марок Ви00, Ви000, Ви0000 и устанавливает химико-спектральный метод определения содержания свинца, цинка, железа, сурьмы, меди, серебра, мышьяка, кобальта, кадмия, марганца, молибдена, никеля, олова, хрома и индия
Связи и замены
Заменяющий:
-
Изменения и переиздания
Список изменений:
№1 от (рег. ) «Срок действия продлен» №2 от (рег. ) «Срок действия продлен» №3 от (рег. ) «Срок действия продлен»
Описание стандарта
ГОСТ 16274.1-77 Висмут. Метод химико-спектрального анализа
Страницы стандарта
















