ГОСТ 24956-81 Титан и сплавы титановые. Метод определения водорода
ГОСТ
Скачать ГОСТ в PDF или DOC бесплатно
Основная информация
Обозначение:
ГОСТ 24956-81
Статус:
Действует
Тип:
ГОСТ
Название русское:
Титан и сплавы титановые. Метод определения водорода
Название английское:
Titanium and titanium alloys. Method for the determination of hydrogen
Даты и сроки
Дата издания:
02-01-97
Дата введения в действие:
01-01-83
Дата завершения срока действия:
-
Применение и описание
Область и условия применения:
Настоящий стандарт устанавливает метод вакуум-нагрева для определения водорода в титане и титановых сплавах (при массовой доле водорода от 0,0006 до 0,05%)
Связи и замены
Заменяющий:
-
Изменения и переиздания
Список изменений:
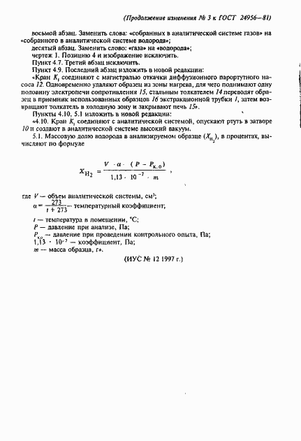
№1 от (рег. ) «Поправка» №2 от (рег. ) «Срок действия продлен» №3 от (рег. ) «Срок действия продлен»
Описание стандарта
ГОСТ 24956-81 Титан и сплавы титановые. Метод определения водорода
Страницы стандарта













