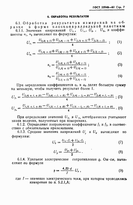
ГОСТ 25948-83 Арсенид галлия и фосфид галлия монокристаллические. Измерение удельного электрического сопротивления и коэффициента Холла
ГОСТ
Скачать ГОСТ в PDF или DOC бесплатно
Основная информация
Обозначение:
ГОСТ 25948-83
Статус:
Действует
Тип:
ГОСТ
Название русское:
Арсенид галлия и фосфид галлия монокристаллические. Измерение удельного электрического сопротивления и коэффициента Холла
Название английское:
Monocrystal gallium arsenide and gallium phosphide. Measurement of specific electric resistance and hall-coefficient
Даты и сроки
Дата издания:
02-21-84
Дата введения в действие:
01-01-85
Дата завершения срока действия:
-
Применение и описание
Область и условия применения:
Настоящий стандарт устанавливает метод измерения удельного электрического сопротивления, коэффициента Холла и определения типа электропроводности, коецентрации и холловской подвижности основных носителей заряда для полупроводниковых материалов
Связи и замены
Заменяющий:
-
Изменения и переиздания
Список изменений:
№1 от (рег. ) «Срок действия продлен»
Описание стандарта
ГОСТ 25948-83 Арсенид галлия и фосфид галлия монокристаллические. Измерение удельного электрического сопротивления и коэффициента Холла
Страницы стандарта















