ГОСТ 25645.115-84 Атмосфера Земли верхняя. Модель плотности для баллистического обеспечения полетов искусственных спутников Земли
ГОСТ
Скачать ГОСТ в PDF или DOC бесплатно
Основная информация
Обозначение:
ГОСТ 25645.115-84
Статус:
Утратил силу в РФ
Тип:
ГОСТ
Название русское:
Атмосфера Земли верхняя. Модель плотности для баллистического обеспечения полетов искусственных спутников Земли
Название английское:
Earth upper atmospherers. Density model for ballistics support of flights of artifical Earth satellites
Даты и сроки
Дата издания:
05-01-91
Дата введения в действие:
06-30-85
Дата завершения срока действия:
01-01-05
Применение и описание
Область и условия применения:
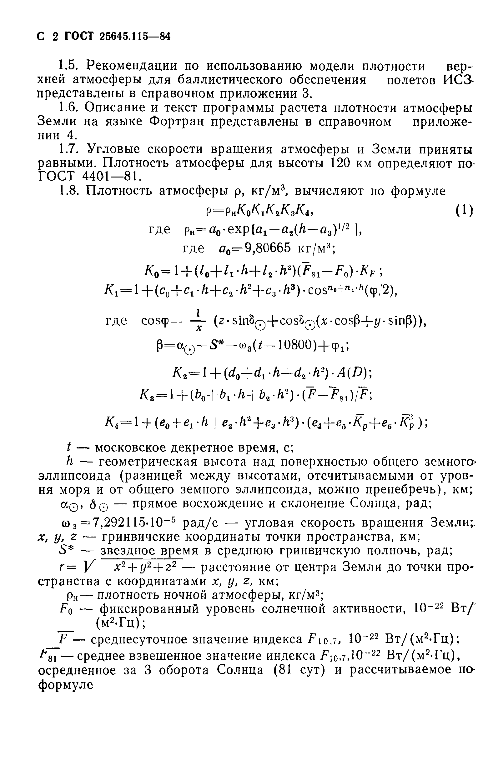
Настоящий стандарт устанавливает модель плотности, методику расчета и значение параметров плотности атмосферы Земли в диапозоне высот от 120 до 1500 км для различных уровней солнечной активности при известных дате и времени полета искусственного спутника Земли (ИСЗ). Стандарт предназначен для баллистического обеспечения полетов искусственных спутников Земли и приведения результатов расчетов к одинаковым условиям. Требования настоящего стандарта являются рекомендуемыми
Связи и замены
Заменяющий:
-
Взамен:
ГОСТ 22721-77
Изменения и переиздания
Список изменений:
№0 от (рег. ) «Поправка к изменению» №1 от (рег. ) «Срок действия продлен»
Описание стандарта
ГОСТ 25645.115-84 Атмосфера Земли верхняя. Модель плотности для баллистического обеспечения полетов искусственных спутников Земли
Страницы стандарта
































